NAVIGATION TIPS GSV190_(ALL) A FEW WORDS ABOUT SAFETY SERVICE INFORMATION ~ 2007 EMISSIONS SUPPLEMENT==> I The service and repair information contained in this manual is intended for use by qualified, professional technicians. Attempting service or repairs without the proper training, tools, and equipment could cause injury to you or others. It could also damage the engine or create an unsafe condition. This manual describes the proper methods and procedures for performing service, maintenance, and repairs. Some procedures require the use of special tools. Any person who intends to use a replacement part, service procedure, or a tool that is not recommended by Honda, must determine the risks to their personal safety and the safe operation of the engine. If you need to replace a part, use genuine Honda parts with the correct part number, or an equivalent part. We strongly recommend that you do not use replacement parts of inferior quality. For Your Customer's Safety Proper service and maintenance are essential to the customer's safety and the reliability of the engine. Any error or oversight while servicing an engine can result in faulty operation, damage to the engine, or injury to others. For Your Safety Because this manual is intended for the professional service technician, we do not provide warnings about many basic shop safety practices (eg, Hot parts- wear gloves). If you have not received shop safety training or do not feel confident about your knowledge of safe servicing practices, we recommend that you do not attempt to perform the procedures described in this manual. Some of the most important general service safety precautions are given below. However, we cannot warn you of every conceivable hazard that can arise in performing service and repair procedures. Only you can decide whether or not you should perform a given task. Important Safety Precautions A WARNING Improper service or repairs can create an unsafe condition that can cause your customer or others to be seriously hurt or killed. Follow the procedures and precautions in this manual and other service materials carefully. A WARNING Failure to properly follow instructions and precautions can cause you to be seriously hurt or killed. Follow the procedures and precautions in this manual carefully. • Make sure you have a clear understanding of all basic shop safety practices and that you are wearing appropriate clothing and using safety equipment. When performing any service task, be especially careful of the following: 0 Read all of the instructions before you begin, and make sure you have the tools, the replacement or repair parts, and the skills required to perform the tasks safely and completely. 0 Protect your eyes by using proper safety glasses, goggles, or face shields any time you hammer, drill, grind, or work around pressurized air or liquids, and springs or other stored-energy components. If there is any doubt, put on eye protection. 0 Use other protective wear when necessary, for example, gloves or safety shoes. Handling hot or sharp parts can cause severe burns or cuts. Before you grab something that looks like it can hurt you, stop and put on gloves. • Make sure the engine is off before you begin any servicing procedures, unless the instructions tell you to do otherwise. This will help eliminate several potential hazards: 0 Carbon monoxide poisoning from engine exhaust. Be sure there is adequate ventilation whenever you run the engine. 0 Burns from hot parts. Let the engine and exhaust system cool before working in those areas. 0 Injury from moving parts. If the instruction tells you to run the engine, be sure your hands, fingers, and clothing are out of the way. • Gasoline vapors are explosive. To reduce the possibility of a fire or explosion, be careful when working around gasoline. 0 Use only a nonflammable solvent, not gasoline, to clean parts. 0 Never drain or store gasoline in an open container. 0 Keep all cigarettes, sparks, and flames away from all fuel-related parts.
open more bookmarks ' -'cl ick to condense the P..~~~~~~-~.l:l.t.:..... ....... . . li:N$:~:g:¢.fi:9:N: MUFFLER/AIR CLEANER RECOIL STARTER/FAN C FLYWHEEL GE NERATOR GSV190_(ALL) CDNTROLtiOX. GREEN BOX UNK$ Click here to go to this page in the manual
GSV190_(ALL) 1. SPECIFICATIONS Model GSV190 Ill Type 4-stroke, overhead camshaft single cylinder Displacement 187 cc (11.4 cu-in) Bore x stroke 69 x 50 mm (2.7 x 2.0 in) Net power* 3.8 kW (5.1 HP) at 3,600 rpm (in accordance with SAE J1349) Max net torque * 11.3 N•m (8.3 lb-ft) at 2,500 rpm (in accordance with SAE J1349) Compression ratio 8.5: 1 Fuel consumption 1.3 . [/hr (1 .37 US qt) Cooling system Forced-air Ignition system Transistorized magneto ignition Ignition timing 20° B.T.D.C I Spark plug Lawn mower applications: BPR5ES All others: BPR6ES Carburetor Horizontal type, butterfly v alve Go vernor Centrifugal mechanical governor Lubrication system Splash Oi l capacity 0.55 £. (0.58 US qt, 0.48 Imp qt) Recommended operating ambient temperature -5°C-40°C (23°F-104°F) Starting system Recoil starter Stopping system Ignition primary circuit ground Fuel used Unleaded gasoline with a pump octane number 86 or h igher I Fuel tank capacity o.91 .e ( 0.96 us qtJ PTO shaft rotation Counterclockwise (f rom PTO shaft side) Noise level 76dBa at 7m *The power rating of the engine indicated in this document is the net power output tested on a production engine for I the engine model and measured in accordance with SAE J1349 at 3,600 rpm (Net power) and at 2, 500 rpm (Max net torque). Mass production engines may vary from this value. Actual power output for the engine installed in the final machine will vary depending on numerous factors, including the operating speed of the engine in application, environmental conditions, maintenance, and other variables.
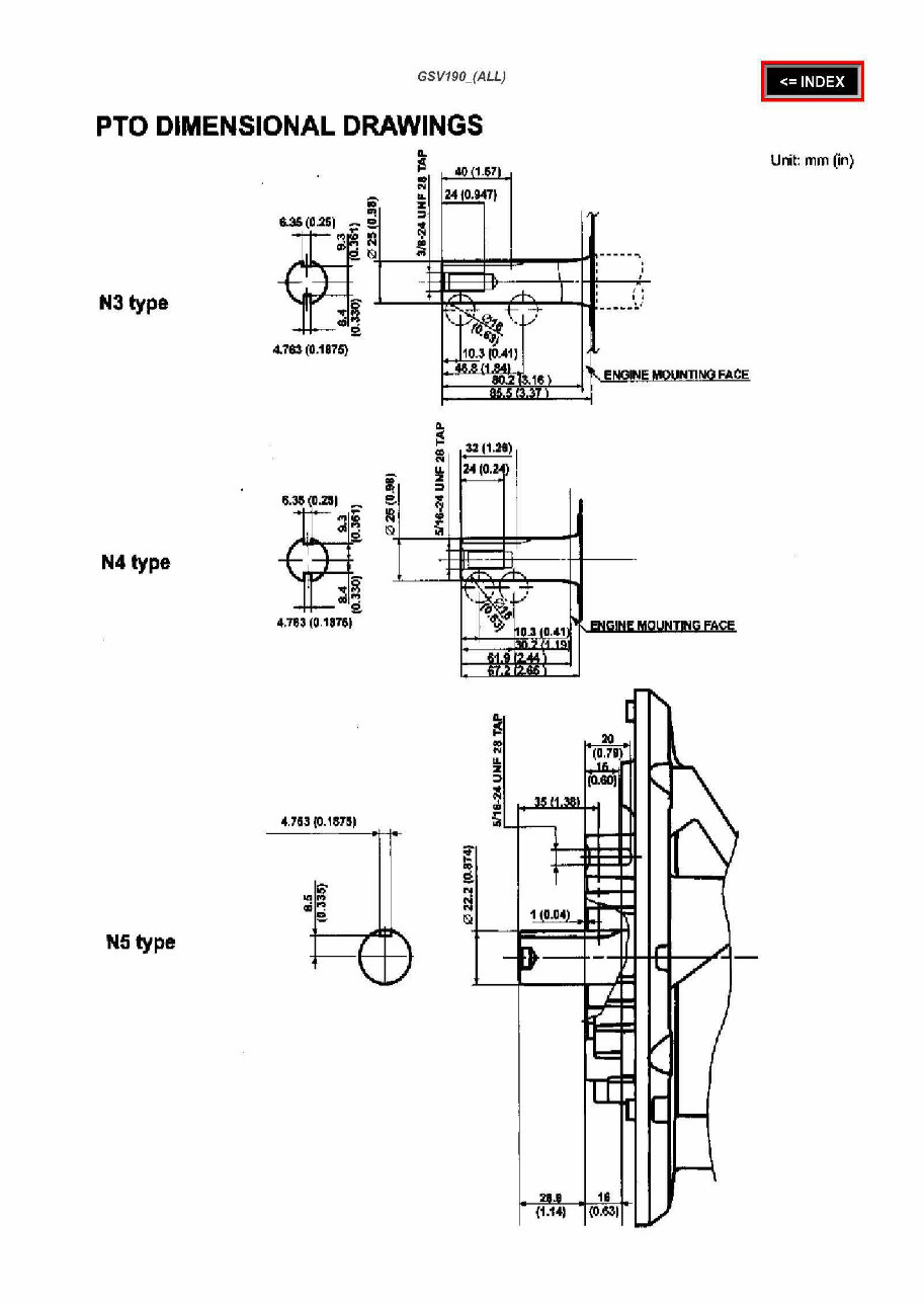
GSV190_(ALL) DIMENSIONS AND WEIGHTS GSV190 PTO type N1 N2 N3 N4 N5 Item Overall length 370.5 mm (14.6 in) 370.5 mm (14.6 in) 370.5 mm (14.6 in) 370 .5 mm (14.6 in) 370.5 mm (14.6 in) Overall width 342.5 mm (13.5 in) 342.5 mm (13.5 in) 342.5 mm (13.5 in) 342.5 mm (13.5 in) 342.5 mm (13.5 in) Overall height 368 mm (1 4.5 in ) 349 mm (13.7 in) 368 mm (14.5 in) 349 mm (13.7 in) 366 mm (13.7 in) Dry weight 11 .2 kg (24.7 lb) 11.2 kg (24.7 lb) 11 .2 kg (24.7 lb) 12 .3 kg (27 .1 lb) 12.3 kg (27.1 lb) Operating weight 12.5 kg (27.61b) 12.5 kg (27 .6 Ib) 12.5 kg (27 .6 Ib) 13.6 kg (30.0 lb) 13.6 kg (30.0 lb)
GSV190_(ALL) DIMENSIONAL DRAWINGS HEAD -4-0 I U1 HOLI:S t 4tr~- ~-t ~ -!3l':ta · 4) OR ~ (f.~ (4 P'LACI!!•I UCTION Ao/4. (MOUNTING Iota SHAPE) ~-4 PLACb SAIII! ~HAPE) .r-"---- -- ! <=INDEX Unit: mm (I n)
---- - GSV190_{ALL) <=INDEX PTO DIMENSIONAL DRAWINGS Unit: mm (in) N3 type 4.763 (0.1875) N4 type 4.7113!() .1875J N5 type 2 . 18 (1.141 {M31
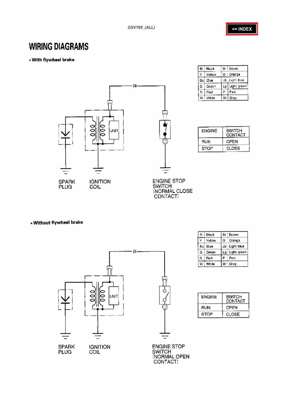
WIRING DIAGRAMS .. With flywheel brake SPARK PLUG • Without flywheel brake SPARK PLUG IGNITION COIL IGNITION COIL GSV190_(ALL) ENGINE STOP SWITCH ( NORMAL CLOSE CONTACT ) ENGINE STOP SWITCH ( NORMAL OPEN CONTACT) 81 · Black .... . - y Y~llow Bu Bh .lt ~ Green -- R Red w White ENGINE RUN 1-- ·" ' STOP 81 ; f.lacl\ y YellOW 8u SIIJ& () (;>r un R Fleet w While ENGINE RUN ST OP <=INDEX Br Brown o ; Oran!jlt Lb , L1ght blue Lg L1911t gre-e 11 p P~nk Gr Gray SWITCH CONTACT O PE N CLOSE Br ' Brown 0 Orang a ~b · Ll~ht blue Lg L11Jht green p P1nk Gr Gray S WITCH CONTACT OPEN CL OSE
GSV190_(ALL) THE IMPORTANCE OF PROPER SERVICING Proper servk:lng Is essential to the safety of the operator and the reliabHity Qf the engfne. Any error or over~>igh1 made by the technician while servicing can easily result in faulty operation, damage to the engine or Injury to the operator. Improper servicing can caU$e an unsafe condition that can lead to serious injury or dNth. Fo&low the procedures and precautions in this shop manual carefully. Some of the most important precautions are given below. However, we cannot warn you of every conceivable hazard that c11n arise tn performing mairttena~ or repairs . Only you can dscrde whether or not you should perform a given task. Failure to follow malntenance instructions •nd prac:autions can cause you to b6 seriously hun or killed. Follow the procedures and pntCautiomi in this shop manual carefully. IMPORTANT SAFETY PRECAUTIONS Be sure you have a clear understanding of all basic shop safety practices and that you are wearing appropriate clothing and safety equipment. When performing maintenance or repairs, be especially careful of the following: • Read the instructions bMetre you begln, and be swe you have the 1ools and skills required to perform tha tasks safely. Be sure the engine is off before you begin any maintenance or repairs. This will reduce the possibility of several hazards: • Carbon monoxide poisoning from engine exhaust. Be sure there is adequate ventilation whenevQr you run the engine. • Bums from hot parts. Let the engine cool before you touch it. • Injury from moving parts. Do not run the engine unless the Instruction tells you to do so. E11en then, keep your hands, fingers, and clothing away. To reduce the possibility of a fire or e)(plosion, be careful when working around gasoline. Use only a nonflammable solvent, not gasoline, to clean parts. Keep all cigarettes, sparks, and flames away from all fuel-related parts.
GSV190_(ALL) SERIAL NUMBER LOCATION The engine serial number is stamped on the cylinder ban·sl. Refer to this when ordering parts or making technical inquiries. ENGINE SERIAL NUMBER
Our repair manual, owner's manuals, and parts catalogs contain all the information you'll need to perform repairs, look up parts, or do routine maintenance on your machine. You will have access to information regarding the following topics:
General Information
Routine Maintenance
Engine Removal and Installation
Fuel System
Lubrication and Cooling System
Engine Specifications
Transmission, Drive Chain & Sprockets
Steering System
Shocks
Body Work
Intake & Exhaust
Electrical System
Advanced Troubleshooting
And more!
With our downloadable repair manual, find the page pertaining to your job, print it off, and get working on your machine. No more ruining your expensive paper shop manual with grease and dirt.
Broken down on the trail or site and have a smartphone? What an easy way to find your problem and repair it on the spot, no downtime on the job site. With our downloadable repair manuals, you instantly have access to the material needed to get you running again. Kind of tough to do that with a paper manual.
All our repair manuals come with a Lifetime Protection Policy. If lost or damaged, simply contact us, and we'll replace it free of charge for life.
We provide various repair service manuals, workshop manuals, repair manuals, owners manuals, parts catalogs, and other various manuals, all in an electronic downloadable format.
Manuals cover UTVs, motorcycles, ATVs, quads, snowmobiles, Seadoos, equipment, small engines, inboards, outboards, and more.
INSTANT DOWNLOAD
NO SHIPPING COST
GET A MANUAL SO NO WAITING, REPAIR IT NOW
If you are looking for a specific manual and cannot find it or do not see it listed, then contact our customer support team via the CONTACT US LINK ABOVE with details of the required manual, and we will do our absolute best to find and list it for you.