calcActive())">
CASIO CTK-630 ELECTRONIC KEYBOARD Repair Manual
What's Included?
Fast Download Speeds
Online & Offline Access
Access PDF Contents & Bookmarks
Full Search Facility
Print one or all pages of your manual

ELECTRONIC KEYBOARD
(with price)
CTK-630
CONTENTS
Page
Specifications ................................................................................................................................... 2
Block Diagram .................................................................................................................................. 3
Circuit Description ............................................................................................................................ 4
Troubleshooting ............................................................................................................................. 10
Major Waveforms ........................................................................................................................... 11
Printed Circuit Boards .................................................................................................................... 12
Schematic Diagrams ...................................................................................................................... 13
Exploded View ............................................................................................................................... 16
Parts List ........................................................................................................................................ 17

— 2 —
ELECTRICAL Nominal Limit
Current drain with 9 V DC:
No sound output 220 mA 220 mA ± 30 %
Maximum volume 900 mA 900 mA ± 30 %
with white keys C4 to G5 pressed in Recorder tone
Volume: maximum, Touch response: maximum
Layer: On, Reberv: Off
Phone output level (Vrms with 8 Ω load each channel):
with key C4 pressed in Recorder tone 125 mV 125 mV ± 30 %
Sound pressure (at 10 cm away from speaker):
with key A3 pressed in Recorder tone 98 dB 98 dB ± 10 dB
Minimum operating voltage: 5.8 V 6.0 V
SPECIFICATIONS
GENERAL
Number of keys: 61
Polyphonic: 24-note
Preset tones: 100, Tone expander: Layer On/Off, Split On/Off
Keyboard controls: Touch response: On/Off, Key transpose: Range from F# to F by
a semitone increment, Pitch bend: 12 steps up and down (a seminote at
muximum)
Auto-rhythms: 100, Tempo control: 40 to 255
Auto-accompaniment: Mode: CASIO Chord/Fingered/Full-Range Chord 1/
Full-Range Chord 2
Controller: Intro/Fill-In, Synchro/Ending, Normal/Variation
Easy presets: 50, including — Free Session (Chord): 30, Free Session (Song): 10,
Melody Composition: 10
Reverb effects: Hall/Stage/Room
Musical pads: 8
Pad variations: 50, including — Pops: 10, Rock: 10, Jazz/Fusion: 10, Dance/Funk: 10
European: 2, Latin/Various: 5, Drums/Percussion: 5
Song memory: 3, Real-time recording, Memory capacity: Approx. 1200 notes in total
Demo tunes: 3, including — A Night has 9000 Bars (arranged and programmed by
Thomas Hirsch), Wanting This (Edward Alstrom), Supersonic Remorse
(Edward Alstrom)
Demo tune program: Repeat/Skip
Tuning control: 440Hz ± 50 cents
Built-in speakers: 12 cm dia. 2 W input rating: 2 pcs.
MIDI: 16 multi-channel reception
Terminals: Phone Jack [Output impedance: 90 Ω, Output voltage: 4.6 V(rms)
MAX], Sustain Jack, MIDI Jacks (IN, OUT), AC Adapter Jack (9 V)
Auto power off: Approximately 6 minutes after the last operation
Power source: 2-way AC or DC source
AC: AC adapter
DC: 6 D size dry batteries
Power consumption: 7.7 W
Dimensions (HWD): 104 x 931 x 353 mm (4-1/16 x 36-5/8 x 13-7/8 inches)
Weight: 4.7 kg (10.4 lbs) including batteries

— 3 —
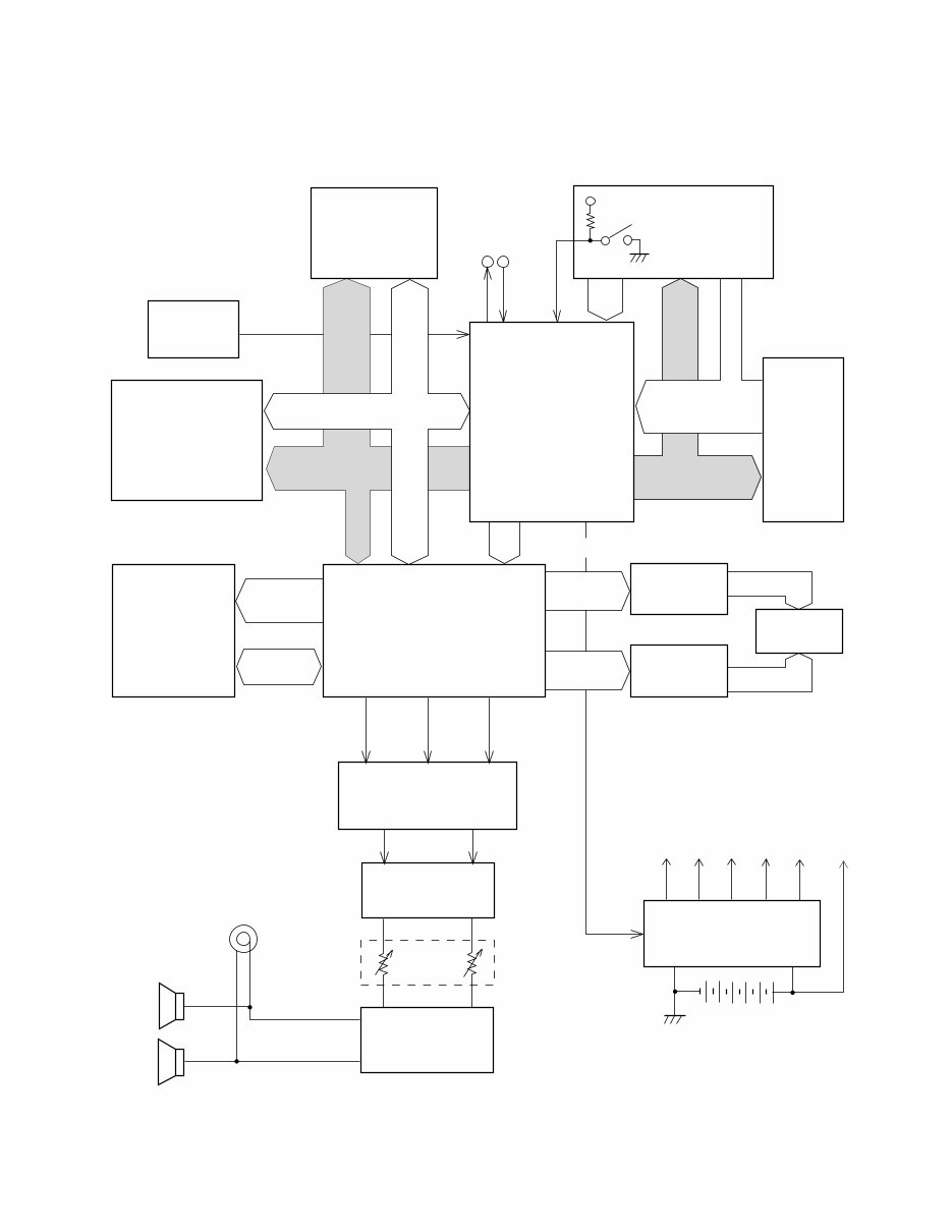
BLOCK DIAGRAM
KC0 ~ KC7
FI0 ~ FI10
SI0 ~ SI19
Working Storage
RAM (64K-bit)
LSI103
SRM2264LM90
MIDI
EA0 ~
EA12
EIO0 ~
EIO7
Sound Source ROM
(16M-bit)
LSI104
MX23C1610MC-
12CA20
LRCK SO BCK
D/A Converter
IC102
UPD6379GR
Filter
Q108, Q109
Q119, Q120
Main
Volume
Power Amplifier
IC101
LA4598
LED driver
IC103
BA612
Keyboard
MA0 ~ MA19
Power Supply Circuit
Q101 ~ Q106
D101, D103, D104
VCC AVDD VDD
LVDD DVDD
VC
APO
Effect RAM
(64K-bit)
LSI102
SRM2264LM90
MD0
~
MD7
Speakers
Output
MA0
~
MA12
MA0, MA1
LEDs /
7Seg. LED
LED driver
Q110 ~ Q117
La ~ Lg, Lp
IN OUT
Reset IC
IC105
RE5VA35AA
RESET
LC0 ~ LC4
Buttons
VDD
Power Switch
PA0 ~ PA7
PB0 ~ PB4
CPU
LSI105
UPD912GF-3BA
BCK, SO, LRCK
DSP
LSI101
HG51B227FB
FI8 ~ FI10, SI8
KI0 ~ KI2
MD0 ~ MD15

— 4 —
KC0 KC1 KC2 KC3 KC4 KC5 KC6 KC7
FI0 C2 (1) C#2 (1) D2 (1) D#2 (1) E2 (1) F2 (1) F#2 (1) G2 (1)
SI0 C2 (2) C#2 (2) D2 (2) D#2 (2) E2 (2) F2 (2) F#2 (2) G2 (2)
FI1 G#2 (1) A2 (1) A#2 (1) B2 (1) C3 (1) C#3 (1) D3 (1) D#3 (1)
SI1 G#2 (2) A2 (2) A#2 (2) B2 (2) C3 (2) C#3 (2) D3 (2) D#3 (2)
FI2 E3 (1) F3 (1) F#3 (1) G3 (1) G#3 (1) A3 (1) A#3 (1) B3 (1)
SI2 E3 (2) F3 (2) F#3 (2) G3 (2) G#3 (2) A3 (2) A#3 (2) B3 (2)
FI3 C4 (1) C#4 (1) D4 (1) D#4 (1) E4 (1) F4 (1) F#4 (1) G4 (1)
SI3 C4 (2) C#4 (2) D4 (2) D#4 (2) E4 (2) F4 (2) F#4 (2) G4 (2)
FI4 G#4 (1) A4 (1) A#4 (1) B4 (1) C5 (1) C#5 (1) D5 (1) D#5 (1)
SI4 G#4 (2) A4 (2) A#4 (2) B4 (2) C5 (2) C#5 (2) D5 (2) D#5 (2)
FI5 E5 (1) F5 (1) F#5 (1) G5 (1) G#5 (1) A5 (1) A#5 (1) B5 (1)
SI5 E5 (2) F5 (2) F#5 (2) G5 (2) G#5 (2) A5 (2) A#5 (2) B5 (2)
FI6 C6 (1) C#6 (1) D6 (1) D#6 (1) E6 (1) F6 (1) F#6 (1) G6 (1)
SI6 C6 (2) C#6 (2) D6 (2) D#6 (2) E6 (2) F6 (2) F#6 (2) G6 (2)
FI7 G#6 (1) A6 (1) A#6 (1) B6 (1) C7 (1)
SI7 G#6 (2) A6 (2) A#6 (2) B6 (2) C7 (2)
FI8 Pad A (1) Pad B (1) Pad C (1) Pad D (1) Pad E (1) Pad F (1) Pad G (1) Pad H (1)
SI8 Pad A (2) Pad B (2) Pad C (2) Pad D (2) Pad E (2) Pad F (2) Pad G (2) Pad H (2)
FI9
Intro/
Fill-In
Synchro/
Ending
Start/
Stop
FI10
Bend
Up
Bend
Down
Normal/
Variation
Tempo
Up
Tempo
Down
Accomp.
Volume
Up
Accomp.
Volume
Down
KI0 Mode Reverb 0 1 4 7 Layer Split
KI1 Rhythm Tone – 2 5 8
Transpose
Tune/MIDI
Demo
KI2
Easy
Preset
Pad + 3 6 9 Memory
Touch
Response
CIRCUIT DESCRIPTION
KEY MATRIX

— 5 —
Key
Second contact (2) First contact (1)
FI
KC
SI
Reset IC
IC105
RE5VA35AA
DSP
LSI101
HG51B227FB
VDD
Reset signal
VDD
Battery set
RESET
VDD
POWER
From power switch
NMI
APO
PLE
CPU
LSI105
UPD912GF-3BA
SCKO
Note: Each key has two contacts,
the first conatct (1) and second contact (2).
POWER SUPPLY CIRCUIT
The power supply circuit generates six voltages as shown in the following table. VDD voltage is always
generated. The others are controlled by APO signal from the CPU.
NOMENCLATURE OF KEYS
RESET CIRCUIT
When batteries are set or an AC adapter is connected, the reset IC provides a low pulse to the CPU. The
CPU then initializes its internal circuit, and clears the working storage RAM.
When the power switch is pressed, the CPU receives a low pulse of POWER signal. The CPU sends
APO signal to supply ground source for the DSP, also sends a reset signal to the DSP.
Name Voltage For operation of
VDD +5 V CPU, Reset IC, DSP, Sound source ROM, Working storage RAM, Effect RAM
DVDD +5 V Power jack, Sustain jack, MIDI jack
AVDD +5V DAC, Filter
LVDD +4.5 V LED Driver
VCC +9 V Power amplifier, Pilot lamp
VC +9 V Power amplifier
F#3 G#3 A#3 C#4 D#4 F#4 G#4 A#4 C#5 D#5 F#5 G#5 A#5
F3 G3 A3 B3 C4 D4 E4 F4 G4 A4 B4 C5 D5 E5 F5 G5 A5 B5 C6
D#3
C2 D2 E2 F2 G2 A2 B2 C3 D3 E3 B6 A6 G6 F6 E6 D6 C7
C#3 A#2 G#2 F#2 D#2 C#2 A#6 G#6 F#6 D#6 C#6

— 6 —
CPU (LSI105: UPD912GF-3BA)
The 16-bit CPU contains a 1k-byte RAM, three 8-bit I/O ports, two timers, a keycontroller and serial interfaces.
The CPU detects key velocity by counting the time between first-key input signal FI and second-key SI from
the keyboard. The CPU reads sound data and velocity data from the sound source ROM in accordance with
the selected tone; the CPU can read rhythm data simultaneously when a rhythm pattern is selected. Then the
CPU provides 16-bit serial sound data to the DSP. The CPU also controls MIDI input/output and stores
sequencer data into the working storage RAM.
The following table shows the pin functions of LSI105.
Pin No. Terminal In/Out Function
1 TXD0 Out MIDI signal input
2 RXD0 In MIDI signal output
3 SCK0 Out APO (Auto Power Off) signal output
4, 5 TXD1, RXD2 — Not used. Connected to ground.
6 SCK1 Out 1 MHZ synchronizing pulse output
7 AVCC In Ground (0 V) source
8, 9 AN0, AN1 — Not used. Connected to ground.
10 AGND In Ground (0 V) source
11 BCK Out Bit clock output
12 SO Out Serial sound data output
13 LRCK Out Word clock output
14 GND In Ground (0 V) source
15, 16 XLT0, XLT1 In/Out 20 MHz clock input/output
17 VCC In +5 V source
18, 19 MD0, MD1 In Mode selection terminal
20 RSTB In Reset signal input
21 NMI In Power ON signal input
22 INT — Not used. Connected to ground.
23 ~ 30
FI0 ~ FI3
SI0 ~ SI3
In Terminal for key input signal
31 ~ 38 KC0 ~ KC7 Out Terminal for key scan signal
39 ~ 46
FI4 ~ FI7
SI4 ~ SI7
In Terminal for key input signal
47, 48 FI8, SI8 In Terminal for pad input signal
49 FI9 In Terminal for button input signal
50 SI9 In Sustain signal input
51 FI10 In Terminal for button input signal
52 SI10 In Not used
53 ~ 55 KI0 ~ KI2 In Terminal for button input signal
56 MWNB Out Write enable signal output
57 ~ 76 MA0 ~ MA17 Out Address bus
77 MCSB0 Out Chip enable signal output for the sound source ROM
78 MCSB1 Out Not used
79 MCSB2 Out Chip enable signal output for the DSP

— 7 —
DIGITAL SIGNAL PROCESSOR (LSI101: HG51B227FB)
The DSP receives 16-bit serial sound data output from the CPU and adds the selected effect to the sound
data using the effect RAM. Then the DSP provides the sound data to the DAC. The DSP contains two I/O
ports, which controls LEDs.
The following table shows the pin functions of LSI101.
Pin No. Terminal In/Out Function
80 VCC In +5 V source
81 GND In Ground (0 V) source
82 MRDB Out Read enable signal output for the sound source ROM
83 ~ 98 MD0 ~ MD15 In/Out Data bus
99 PLE Out Reset signal output for the DSP
100 P17 In APO cancellation signal input
Pin No. Terminal In/Out Function
1 ~ 4, 80 PB0 ~ PB4 Out LED drive signal output
5 SO Out Serial sound data output for the DAC
6 WCKO Out Word clock output for the DAC
7 VDD3 In +5 V source
8 TEST — Not used.
9 RESB In Reset signal input
10 VSS2 In Ground (0 V) source
11, 12 XIN, XOUT In/Out 16 MHz clock input/output
13 WCKI In Word clock input from the CPU
14 SI In Serial sound data input from the CPU
15 BCKI In Bit clock input from the CPU
16 SINC In 1 MHz synchronizing pulse input
17 VDD2 In +5 V source
18 ~ 25 IO0 ~IO7 In/Out Data bus
26 RCEB Out Chip enable signal output for the working storage RAM
27 VSS3 In Ground (0 V) source
28 AD1 In Address bus
29 OEB In Not used. Connected to +5 V source.
30 WEB In Write enable signal input
31 VDD3 In +5 V source
32 CE2 In Chip enable signal input. High active.
33 AD0 In Address bus
34 CE1B In Chip enable signal input. Low active.
35 ~ 41, 43 EIO0 ~EIO7 In/Out Data bus for the effect RAM
42 , 44, 46 ~ 48,
51 ~57, 59
EA0 ~ EA12 Out Address bus for the effect RAM
45 ECEB Out Chip enable signal output for the effect RAM
49 EOEB Out Read enable signal output for the effect RAM

— 8 —
AVDD
470
AG AG
1K 1K 1K
C333(H)
C332(H)
2SC1740SQ
1K
AG AG
2SC1740SQ
AVDD
47K
22K
50V0.22μ
10V22μ
From the DAC
To main volume
Synch signal
Data
Word clock
Bit clock
Data
Word clock
Bit clock
DSP
LSI101
HG51B227FB
DAC
IC102
UPD6379GR
CPU
LSI105
UPD912GF-3BA
L OUT
R OUT
SI
LRCK
CLK
SO
WCKO
SCK1
SO
LRCK
BCK
SINC
SI
WCKI
BCKI
DAC (IC102: UPD6379GR)
The DAC receives 16-bit serial data output from the DSP. The data contains digital sound data of the
melody, chord, bass, and percussion for the right and left channels. The DAC converts the data into
analog waveforms and output them to each channel separately.
Pin No. Terminal In/Out Function
50 VSS3 In Ground (0 V) source
58 EA13 Out Not used
60 EWEB Out Write enable signal output for the effect RAM
61 EA14 Out Not used
62, 66, 70, 74, 78 VSS2 In Ground source
63, 67, 71, 75, 79 VDD2 In +5 V source
64, 65, 68, 69,
72, 73, 76, 77
PA0 ~ PA7 Out LED segment signal output
FILTER BLOCK
Since the sound signals from the DAC are stepped waveforms, the filter block is added to smooth the
waveforms.

— 9 —
LG
DSP
LSI101
HG51B227FB
LVDD
PB0 ~ PB4
IC103
BA612
LED Driver
LC0 ~LC4
Q110 ~ Q117
LED Driver
PA0 ~ PA7
La ~ Lg, Lp
POWER AMPLIFIER (IC101: LA4598)
The power amplifier is a two-channel amplifier with standby switch.
The following table shows the pin function of IC101.
LED DRIVING
Pin No. Terminal In/Out Function
1 Power GND In Ground (0V) source
2 Ch1 B.S. — Terminal for a bootstrap capacitor
3 Ch1 OUT Out Channel 1 output
4 VCC In +9V source
5 Ch1 N.F. In Negative feedback input
6 Ch1 IN In Channel 1 input
7 D.C. — Terminal for a decoupling capacitor
8 Pre GND In Ground (0V) source
9 Stand by In Power control signal input. 0 V: Off, +9 V: On
10 Ch2 IN In Channel 2 input
11 Ch2 N.F. In Negative feedback input
12 Ch2 OUT Out Channel 2 output
13 Ch2 B.S. — Terminal for a bootstrap capacitor
14 NC — Not used

— 10 —
TROUBLESHOOTING
Nature of Trouble Faulty Block Cause/Remedy
No power Power supply circuit Faulty Q101 ~ Q106.
Replace Q101 ~ Q105.
Faulty D101 ~ D105.
Replace D101 ~ D105.
Power jack (J101) Open J101 or poor soldering.
Replace J101 or resolder.
Reset IC (IC105) Faulty IC105. Replace IC105.
CPU (LSI105) Faulty LSI105. Replace LSI105.
Oscillator (X102) Open X102. Replace X102.
No sound at all Power amp (IC101) Open or shorted IC101. Replace IC101.
CPU (LSI105) Faulty LSI105. Replace LSI105.
Sound source ROM (LSI104) Faulty LSI104. Replace LSI104.
DSP (LSI101) Faulty LSI101. Replace LSI101.
Oscillator (X101) Open X101. Replace X101.
DAC (IC102) Faulty IC102. Replace IC102.
Working storage RAM
(LSI103)
Faulty LSI103. Replace LSI103.
Distorted sound Sound source ROM (LSI104) Faulty LSI104. Replace LSI104.
DSP (LSI101) Faulty LSI101. Replace LSI101.
Effect RAM (LSI102) Faulty LSI102. Replace LSI102.
Power amp (IC101) Open or shorted IC101. Replace IC101.
Certain keys do not
function
Key matrix Open circuit on KC, FI or SI line.
Replace keyboard PCB assembly.
Certain buttons do
not function
Button matrix Open circuit on KC, FI, SI or KI line.
Replace console PCB assembly.
A certain button or
key does not function
Key or button matrix Dust on the contact. Clean the contact.
You're Reading a Preview
What's Included?
Fast Download Speeds
Online & Offline Access
Access PDF Contents & Bookmarks
Full Search Facility
Print one or all pages of your manual
$31.99
Viewed 98 Times Today
Loading...
Secure transaction
What's Included?
Fast Download Speeds
Online & Offline Access
Access PDF Contents & Bookmarks
Full Search Facility
Print one or all pages of your manual
$31.99
Get the repair manual for the CASIO CTK-630 ELECTRONIC KEYBOARD. This manual provides a step-by-step guide with illustrations for easy repairs, from simple to complex. The easy-to-read format allows you to print or view any sections with ease.
- Specifications
- Block Diagram
- Circuit Description
- Troubleshooting
- Major Waveforms
- Printed Circuit Boards
- Schematic Diagrams
- Exploded View
- Parts List
- And more...
Total Pages: 20
Format: PDF
Language: English
Compatible with: Win/Mac
This format allows you to print or view specific pages as needed. Instant email delivery is available, eliminating the need to wait for a CD manual to arrive by mail.