GENERAL 1-1. EXTERNAL VIEW ET340TG EC340G 1-2. MACHINE IDENTIFICATION A. Frame Serial Number The frame serial number is located on the right-hand side of frame (just below the front of seat). The first three digits identify the model. This is followed by a dash. The re- maining digits identify the production num- ber of the unit. ----- --- ---~=~-----------,~~ ~ C""--"') Frame serial number 1·'
Starting frame serial number EC340G 8T7-121101 ET340TG 8T9-111101 B. Engine Serial Number The engine serial number is located on the fan case. The prefix indicates the engine type and displacement. The prefix is followed by a dash and the serial number. Normally both the frame and engine serial numbers are identical. Starting engine serial number EC340G E338-121101 ET340TG E338-111101 1-3. TERMS Grease: Unless other specified, use a low-tempera- ture lithium base grease when instructed to grease a part or component. Thread-locking compound: Use Loctite® Lock N' Seal (blue), unless other wise specified, when applying a thread-locking compound to securing hard- ware. Oil: Use Yamalube 2 to oil components unless another oil is specified. 1-2 1·4. STORAGE If a snowmobile will not be used for several months, it should be stored in a proper place so that both the engine and the track are not damaged. 1. Completely drain the fuel tank, and dis- connect the fuel line from the carbure- tor . 2. With the engine running at idle, squirt oil into the carburetor until the engine dies. This will distribute oil evenly throughout the engine and protect it against rust. 3. Disassemble the suspension, clean and grease all parts, and reassemble the suspension. 4. Lightly coat all shafts and axles with grease. 5. Oil all fittings and wire controls with a lightly oiled cloth. 6. Loosen the track. 7. Block the chassis so that the track is off the floor. 8. Protect the snowmobile with a covering. 1-5. PRE-SEASON PREPARATION Perform the predel ivery service as described in the predelivery check list before operating a snowmobile that has been stored for several months.
1-6. MAINTENANCE A. Periodic Maintenance Perform the various inspections and services at the indicated intervals; however use this schedule as a guide only. Depending upon the operating conditions, certain components may require more fre- quent servicing. PERIODIC MAINTENANCE Every Check point 20 hrs. or 40 hrs. or 80 hrs. or When Seasonally 400 km 800 km 1600 km necessary (250 mil (500 mil (1000 mil ENIGNE : Tightness of bolts and nuts 0 0 Bends, cracks and wear 0 0 Abnormal noise 0 0 Loose connection and breaks of fuel and pulse pipes 0 0 Loose connect i on and breaks of oil pipes 0 0 Loose connection and breaks of oil delivery pipe 0 0 Manual rope starter system 0 0 Carbu retor • Operation of starter jet 0 0 • Mixing adjuster (pilot screw) 0 0 • Idling speed adjustment 0 0 Operation and adjustment of oil pump 0 0 Ignition timing .0 Engine compression 0 0 Cy l inder head/exhaust pipe decarbonization 0 Spark plug condition, gap and cleaning 0 0 Tightening of the cylinder head* * 0 DRIVE : Tightness of bolts and nuts 0 0 Wear on slide runners 0 0 Pri mary drive system 0 0 V-belt 0 0 Secondary drive system 0 0 Sheave distance 0 0 Sheave offset 0 0 Brake pad wear 0 0 Brake operation and adjustment 0 0 Guide wheel rubber 0 0 Wear of drive track wheel sprocket 0 0 Drive track adjustment 0 0 Breaks in drive track 0 0 Bends in front and rear axles 0 0 Checking of lock washers 0 0 Drive chain adjustment 0 0 Drive chain oil level 0 0 ** Retighten every 10 hours from the first use. '-3
Every Check point 20 hrs. or 40 hrs. or 80 hrs. or When Seasonally . 400 km 800 km 1600 km necessary (250 mil (500 mil (1000 mil BODY: Tighteness of bolts and nuts 0 0 Bends and cracks 0 0 Welded/riveted, joints 0 0 Ski adjustment 0 0 Ski runner wear 0 0 Breaks in fuel tank 0 0 Cleaning of fuel tank 0 Fuel filter 0 Loose conneciton and breaks in fuel pipe 0 0 Breaks in oil tank 0 0 Oil filter 0 ELECTRICAL: Wear, breakage of wire covering 0 0 Breaks in high·tension cord 0 0 Voltage regulator working voltage 0 Operation of engine stop switch 0 0 Operation of tether switch 0 0 Headlight 0 0 Taillight 0 0 Brake light 0 0 Battery fluid top up/Specific gravity and breather pipe 0 0 (EC340) LUBRICATION INTERVALS Every Lubrication point 20 hrs. or 40 hrs. or 80 hrs. or When Sesonally Oil/Grease 400 km 800 km 1600 km necessary Brand name 250 mil (500 mil (1000 mil ENGINE: Starter case 0 Oil pump control box 0 0 Aeroshell grease #7 or Essor Beacon 325 grease Pump drive cover 0 0 Oil in the oil tank 0 Y AMALUBE 2·cycle oil DRIVE : Primary sheave weight 0 0 Molybdenum disulfide and roller pins snowmobil grease Secondary shaft and 0 0 Molybdenum disulfide sli ding sheave snowmoible grease Front axle housing 0 0 Shaft 1 and shaft 2 0 0 Light all-purpose grease (Slide rail) Drive chain oil 0 0 Gear oil API "GL·3" replacement SAE #75 or #80 BODY: Steering colum lower 0 0 Light all-purpose grease bearing Steering column upper 0 0 Motor oil bearing Steering links 0 0 Ski column 0 0 Li gh tall· pu rpose grease Ski wear plate 0 0 Ski retaining pin 0 0 Light all-pu rpose grease Brake wire end stopper 0 0 Esso Beacon 325 grease and brake lever 1-4
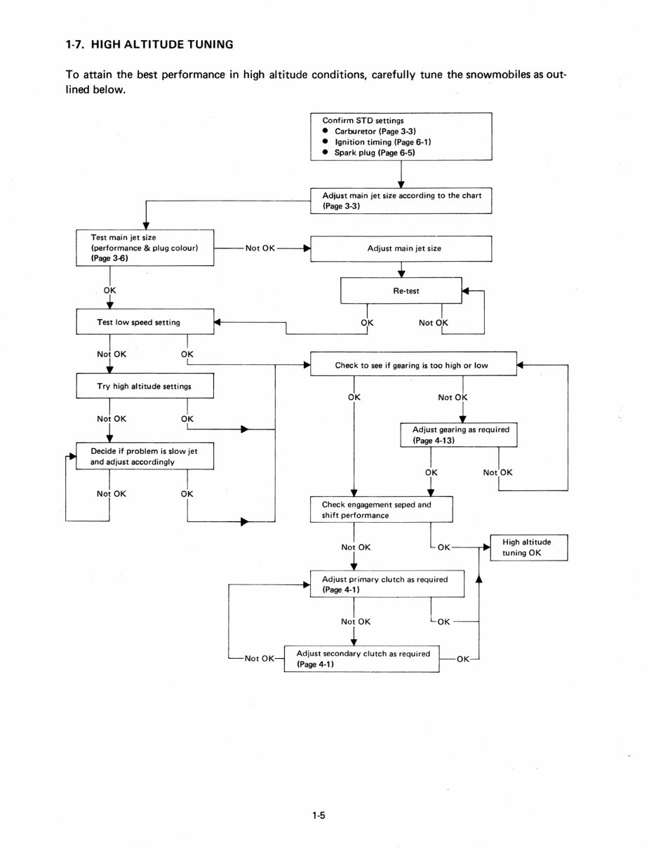
1-7. HIGH ALTITUDE TUNING To attain the best performance in high altitude conditions, carefully tune the snowmobiles as out- lined below. Test main jet size (performance & plug colour) (Page 3-6) OK Not OK I~ Confirm STD settings • Carburetor (Page 3-3) • Ignition timing (Page 6-1) • Spark plug (Page 6-5) Adjust main jet size according to the chart (Page 3-3) NotOK----~·~LI __________ A_d_j_U_st_m_rai-n-j-et-s-iz-e~------~ Not OK Adjust secondary clutch as required (Page 4-1) 1-5 Not OK OK High altitude tuning OK
Upon purchasing this manual, you will receive a .PDF file containing an email contact. After contacting us, you will receive a reply with a link to access the manual for your 1983 YAMAHA ENTICER ET340.
This comprehensive manual covers every aspect of your machine, providing detailed guidance on every nut and bolt. With hundreds of pages, it offers solutions for various issues, from simple tasks like an oil change to more complex procedures like a transmission swap. The manual includes numerous illustrations to assist you and features easy-to-understand text throughout.
Utilize the search function to navigate the manual efficiently and print the necessary pages as needed. This Factory Service Repair Manual is designed to walk you through the fundamentals of maintenance and repair, providing a step-by-step approach to equip you with the knowledge mastered by factory-trained technicians.
By leveraging the insights from this service repair manual, any owner can confidently make informed decisions regarding the maintenance and repair of their machine.
Rest assured, in addition to the high-quality service manual, we are committed to delivering excellent customer service, ensuring your satisfaction.
Recently Viewed
5,521,897Happy Clients
2,594,462eManuals
1,120,453Trusted Sellers
15Years in Business
Price:
Actual Price:
1983 YAMAHA ENTICER ET340 Factory Service & Work Shop Manual