calcActive())">
Onkyo TX-NR709 AV RECEIVER Service Manual
What's Included?
Fast Download Speeds
Online & Offline Access
Access PDF Contents & Bookmarks
Full Search Facility
Print one or all pages of your manual

TX-NR709
RC-807M
(North American and Taiwan models)--->DIMMER
(European, Australian and Asian models)--->RT/PTY/TP
AV RECEIVER
Black and Silver models
MODEL TX-NR709(B)/(S)
B MDC/MDF
B MMP/MMA/MMQ/MMR
S MMP
Ref. No. 4292
042011

TX-NR709
EXPLODED VIEWS-1
A
1
2
3
4
5
B C D E F G H
F2001
F901
P103
EXCEPT <MDC>
P8002
P921
<MDC> ONLY
A285
A264
A283
A279
A253, <MDC> ONLY
A251
A241
A237A
A245
A281
A141
P9008
A125
A135
A131
A143
A145
A143
P2101
P8641
U0030
U0040
U0033
U0031
U007
U0041
U011
U0050
U0051
U0054
U0052
U0032
F2000
A129
A129
A137
x 2 pcs.
A127
A127
A267
x 9 pcs.
A269
x 2 pcs.
A261
x 5 pcs.
A255
x 12 pcs.
A257
x 10 pcs.
A259
x 7 pcs. EXCEPT <MJJ>
x 6 pcs. <MJJ> ONLY
A263
x 2 pcs.
A181
x 5 pcs.
Refer to
<Fig-2> in
EXPLODED VIEWS-3
A289
x 2 pcs.
A035
x 5 pcs.
A023
x 2 pcs.
A031
x 3 pcs.
A029
A197
x 4 pcs.
A184
x 2 pcs.
A183
x 2 pcs.
A015
x 4 pcs.
A017
A017
A021
x 2 pcs.
A025
x 2 pcs.
F6901
F6902
P640
A009 A195
U0064
U0015
U0016
U0014
A032
x 2 pcs.
U0010
U0011
A013
A011
A001
A019
A144
A027
A037
U0012
U0062
A028
U0013
A121
x 9 pcs.
A179
x 4 pcs.
A095
x 4 pcs.
A101
x 4 pcs.
A097
x 4 pcs.
A123
x 5 pcs.
A117
x 3 pcs.
A119
x 3 pcs.
A193
A191
A395
A397
A183
A133
A113
A081
A185
A247
T901
U0063
F901E
EXCEPT <MJJ>
Refer to
EXPLODED VIEWS-2
A340
A705
A703
A342
x 3 pcs.
A342
x 6 pcs.
P900
A271
x 2 pcs.
P906

TX-NR709
EXPLODED VIEWS-2
TX-NR709
<Fig-1>
U0061
U0060
A201
A202
A207
A214
A213
A221
A216
A219
A217
A215
A320
A321
A211
P3101
A227,228
x 22 pcs.
A255
x 3 pcs.
A260
x 2 pcs.
A260
x 2 pcs.
A212
x 2 pcs.
P7501
A242
A229
U0065
U0080
A226
x 2 pcs.

TX-NR709
EXPLODED VIEWS-3
TX-NR709
Q6056
Q6066
Q6054
Q6064
Q6051
Q6061
Q6052
Q6062
Q6050
Q6060
Q6053
Q6063
Q6055
Q6065
<Fig-2>
Q6050A
Q6050B
A007
x 14 pcs.

TX-NR709/TX-NR809/TX-NA709/TX-NR1009/TX-NA809/TX-NA1009/HT-RC370/DTR-40.3/DTR-50.3
SCHEMATIC DIAGRAM-1
SCHEMATIC DIAGRAM LIST
MODEL
PART-2
PART-3
PART-4
PART-5
PART-6
PART-7
PART-8
PART-9
PART-10
PART-11
PART-12
PART-16
PART-17
PART-18
PART-19
PART-20
PART-21
PART-22
PART-23
PART-24
PART-25
PART-26
PART-27
PART-28
PART-29
PART-30
FUNCTION
PART-13
PART-14
PART-15
PART-1
PART NO
PART-31
AMP FIRST SECTION
AMP FIRST SECTION
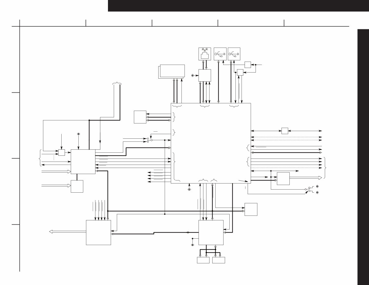
BLOCK DIAGRAM VIDEO
BLOCK DIAGRAM AUDIO
BLOCK DIAGRAM HDMI
BLOCK DIAGRAM DSP
ASP
AMP POWER/FINAL SECTION
AMP FINAL STAGE SECTION
AMP POWER SUPPLY
SP TRM/ PRI SUPPLY
ANALOG VIDEO,TUNER
D4 VIDEO
MAIN MICON, UPORT
CODEC,DAC AND VLSC
DISPLAY(TX) H155
DISPLAY(DTR)H155
TX-NR709
YES
YES
YES
YES
YES
YES
YES
NO
YES
YES
YES
YES
YES
YES
YES
YES
YES
YES
YES
YES
YES
YES
NO
NO
NO
JJ
TX-NA709
YES
YES
YES
YES
YES
YES
YES
NO
NO
YES
YES
YES
YES
YES
YES
YES
NO
YES
YES
YES
YES
YES
YES
NO
YES
YES
TX-NR809
NO
OTHER
YES
YES
YES
YES
YES
YES
YES
NO
YES
YES
YES
YES
YES
YES
YES
NO
YES
YES
YES
YES
YES
YES
YES
NO
NO
NO
YES
YES
YES
YES
YES
YES
YES
YES
YES
YES
YES
YES
YES
YES
YES
YES
YES
YES
YES
YES
YES
NO
NO
NO
NO
NO
DC/DF
TX-NA809
YES
YES
YES
YES
YES
YES
JJ
NO
NO
YES
YES
YES
YES
YES
YES
YES
NO
YES
YES
YES
YES
YES
YES
NO
YES
YES
YES
YES
YES
YES
YES
YES
YES
NO
NO
YES
YES
YES
YES
YES
YES
YES
YES
YES
YES
YES
YES
YES
NO
YES
YES
YES
DD
TX-NA1009
NO
YES
YES
YES
YES
YES
YES
NO
YES
YES
YES
YES
YES
YES
YES
YES
YES
YES
YES
YES
YES
NO
NO
YES
YES
YES
JJ
NO
YES
YES
YES
YES
YES
YES
NO
NO
YES
YES
YES
YES
YES
YES
YES
NO
YES
YES
YES
YES
YES
YES
NO
YES
YES
NO
DTR-40.3
YES
YES
YES
YES
YES
YES
NO
NO
YES
YES
YES
YES
YES
YES
YES
YES
YES
YES
YES
YES
YES
NO
YES
YES
YES
NO
YES
YES
YES
YES
YES
NO
YES
NO
YES
YES
YES
YES
YES
YES
YES
NO
YES
YES
YES
YES
YES
YES
NO
YES
YES
OTHER
YES
YES
YES
YES
YES
YES
NO
YES
YES
YES
YES
YES
YES
YES
YES
YES
YES
YES
YES
YES
NO
YES
YES
YES
NO
NO
YES
YES
YES
YES
YES
YES
NO
NO
YES
YES
YES
YES
YES
YES
YES
NO
YES
YES
YES
YES
YES
YES
NO
YES
YES
NO
OTHER OTHER
YES
YES
YES
YES
YES
YES
NO
NO
YES
YES
YES
YES
YES
YES
YES
NO
YES
YES
YES
YES
YES
YES
NO
YES
YES
NO
JJ DD
YES
YES
YES
YES
YES
YES
DC
NO
NO
YES
YES
YES
YES
YES
YES
NO
YES
YES
YES
YES
YES
YES
YES
NO
YES
YES
NO
DC/DF
YES
YES
YES
YES
YES
YES
YES
YES
YES
YES
YES
YES
YES
YES
YES
YES
YES
YES
DC
NO
YES
YES
NO
NO
YES
NO
NO
YES
YES
YES
YES
YES
YES
YES
YES
YES
YES
YES
YES
YES
YES
YES
YES
YES
YES
MR
NO
YES
YES
NO
NO
YES
NO
NO
HT-RC370
NO
TX-NR1009 DTR-50.3
MA
DISPLAY(TX) H180
FL POWER SUPPLY(TX)
DISPLAY(DTR)H180
FL POWER SUPPLY(DTR)
NO
NO
NO
NO
YES
NO
NO
NO
NO
NO
NO
YES
NO
NO
NO
NO
YES
NO
NO
NO
NO
NO
NO NO
YES
NO
YES YES
NO
NO
YES
NO
NO
NO
NO
NO
NO
YES
YES YES
NO
NO
NO
NO
YES
NO
NO
YES
YES
NO
NO
YES
YES
NO
NO
YES
NO
NO
NO
NO
NO
NO
NO
NO
FRONT HDMI AND USB YES YES YES YES YES YES YES YES YES YES YES YES YES YES YES YES
HDMI SW
HDMI RX/Decoder
KYOTOG2H
VIDA/TX2/Connector
VMPU/Encoder
1st DSP/Audio/GPIO
NET/USB POWER
1st DSP Memory
2nd DSP

SCHEMATIC DIAGRAM-2
BLOCK DIAGRAM
AUDIO SECTION PART-1
TX-NR709/TX-NR809/TX-NR1009/TX-NA709/TX-NA809/TX-NA1009/HT-RC390/DTR40.3/DTR-50.3 TX-NR709/TX-NR809/TX-NR1009/TX-NA709/TX-NA809/TX-NA1009/HT-RC390/DTR40.3/DTR-50.3
A
1
2
3
4
5
B C D E F G H
6
7
8
I J K
1
2
1
1
2
1
2
2
1
1
2
2
2
1
1
2
SUB1L
SUB1R
MAINL
MAINR
MAINL
MAINR
REC_L
REC_R
13
14
15
17
SR(DAC)
16
MAINL
SRC
SLC
SBRC
SBLC
22
20
23
19
24
18
10
8
11
7
12
6
2
100
3
99
4
98
R
L
L
R
L
R
Z2L
Z2R
L
R
L
R
L
R
L
R
L
R
L
R
L
R
L
R
L
R
L
R
L
R
L
R
L
R
L
R
L
R
L
R
SPRLF
SPRLC
SPRLSR
SPRLFH
SPRLSB
SBL/LH/LW(DAC)
SBR/RH/RW(DAC)
SPRLFW
SBZ2MUT
AMUTE
H/PMUT
PreSURMUT
SPRLFH
SPRLFW
SPRLSB
SPRLSR
SPRLC
SPRLF
BiAmp
BiAmp
Z3L
54
Z3R
53
SL(DAC)
75
76
64
65
71
70
73
72
74
79
59
58
78
75
68
69
66
67
64
65
21
23
3
5
11
Z2-Mute
PreSURMUT
32
33
ADCL
ADCR
63
62
Z3-Mute
Z2L
Z2R
9
SR_Z3-Mute
87
86
15
17
60
61
47
46
76
77
SWMUT
MAINR
Z2TONE-R
Z2TONE-L
38
95
39
96
42
98
97
100
44
99
45
43
Z3L
Z3R
Z2R
Z2L
FL
C
FR
SL/Z3L
SR/Z3R
SBL/Z2L/Bi_L/LH
SBR/Z2R/Bi_R/RH
LW/LH/Z3
RW/RH/Z3
SW
C
FL
FR
SL
SR
SBL
SBR
PreSBMUT
82
83
TONE
TONE
HEADPHONES
FRONT LEFT
FRONT RIGHT
CENTER
LEFT
RIGHT
LEFT
RIGHT
LEFT
SUR. BACK
SUR. BACK
SUB1 should be always ON.
C
R2A15220FP
priority terminal
CD IN
TUNER
FRONT
OUT1
HDMI
SW
FL
FR
Ref. GND
RS232
RI
C(DAC)
ADCL
ADCR
SUB1L
SUB1R
SUB2L
SUB2R
Z2L
Z2R
Down mix : No use
Tone : Use for Z3
SL(DAC)
SR(DAC)
SL
SR
SBL
SBR
FL(MIX)
FR(MIX)
SW(DAC)
FL
FR
FR(DAC)
inverted down mix
-6dB
0/-6/-12/-18dB
RIGHT
LEFT
RIGHT
+29dB
+29dB
+29dB
+29dB
+29dB
SBL/Z2L/Bi_L/LH
SBR/Z2R/Bi_R/RH
SPEAKER TERMINALS
POWER AMPLIFIER
IR IN
IR OUT
IR IN
SWL
SBR
+29dB
+29dB
+29dB
+29dB
0dB FIX
0dB FIX
Z2L
Z3L
+20dB
R
L
L
SWR
Z2 Pre OUT
except JJ
except JJ
Z3 Pre OUT
only 7chModel
only 9chModel
0.5dB step/each VR
inverted down mix
-6dB
Z3L
Z3R
12V TRIG C
12V TRIG B
12V TRIG A
12V TRIG Z2
12V TRIG Z3
0.5dB step/each VR
except block
Z2R
OUT2
OPT FRONT
OPT1
(FRONT IN)
OPT2
COAX 1
COAX 2
COAX 3
FR
FL
C
SL
SR
SBL
L
R
L
R
( for onk JJ )
omission
MCH SW
MCH SL
MCH SR
SBL(DAC)BiAMP
SBR(DAC)BiAMP
x1
x3
PC IN
L
R
GAME IN
L
R
CBL/SAT IN
L
R
VCR OUT
L
R
VCR IN
L
R
L
R
FL
FR
Mulch ch IN
C
SL
SR
SBL
SW
SBR
Z3 Pre
Z2 Pre
Wide/High
Z2 TONE
NET_L
NET_R
DVD IN
RX
TX
HDMI
TX
HDMI
HDMI
DIR
2ch ADC
DR99dB
under study
I2S(DVD-AUDIO/DSD)x4
ATT
ATT
2ch ADC
Analog out
NET
+6dB
LPF VLSC
+6dB
LPF VLSC
W/HL W/HR
only 9chModel
LPF
+6dB
VLSC
FL
LPF
+6dB
VLSC
FR
+6dB
LPF VLSC
+6dB
SW C
LPF VLSC
+6dB
SL
+6dB
SR
LPF VLSC
LPF VLSC
LPF VLSC
+6dB
LPF VLSC
SBL SBR
+6dB
2ch DAC
PCM1789
PCM1690
8ch DAC
2nd DSP
CS49834
FS0dB=4Vrms
MCH C
Z3
PHONO MM
L
R
PHONO EQ
FRONT IN
L
R
LH/WL 9chmodel
RH/WR 9chmodel
PREOUT
9.2 or 7.2ch
1st DSP
TMS320DA830
I2S(DVD-AUDIO/DSD)x4
MIC AMP
ARC
NewDIR/ADC
Front MIC
CS5361
DR114dB
SURR
SURR
Front High/Z3
Front High/Z3
SL
SR
Front Wide/Z2
Front Wide/Z2
/ Bi Amp
/ Bi Amp
SBL
SBR
Z2
MAIN
R
from Micom
RS232
INTERFACE
INTERFACE
RI
REMOTE SENSOR
IR
CONTROL
for 03a , 03b
FL(DAC)
net DAC
CS1754
24bit
FIX
24bit
709 Z2 route
709:Z2 mirror
709Z2 route
709Z2 route
Bi-AmpL or 709Z2L
Bi-AmpR or 709Z2R
except709,NA809
IN1-7
12V TRIGGER
TONE
0dB FIX
TONE
0dB FIX
R2A15218
Z3R
Z2L
Z2R
L
R
except onk JJ
TUNER
PACK
U.Port
37
43
43
91
91
42
90
90
39
93
38
92
95
41
41
40
94
35
97
44
96
45
36
34
34
+

SCHEMATIC DIAGRAM-3
BLOCK DIAGRAM ANALOG VIDEO BLOCK SECTION
TX-NR709/TX-NR809/TX-NR1009/TX-NA709/TX-NA809/YX-NA1009/HT-RC370/DTR-40.3/DTR-50.3
PART-2
TX-NR709/TX-NR809/TX-NR1009/TX-NA709/TX-NA809/YX-NA1009/HT-RC370/DTR-40.3/DTR-50.3
A
1
2
3
4
5
B C D E F G H
6
7
8
I J K
DACSC
DACPR
DACSY
DACV
DACPB
DACY
ADCSC
ADCY
ADCPR
ADCPB
ADCSY
ADCV
A
INH
B
A
INH
B
DUAL/SINGLE
BIAS1
BIAS2
YDETIN
YDET
SYDET
VDET
SYDETIN
VDETIN
MUTE
SDA
SCL
YDETOUT
SYDETOUT
VDETOUT
TC74HC4052
Scanning Line
P/I
Aspect Ratio
YOUT3
YOUT2
YIN4
YIN3
YIN2
YIN1
YOUT1
Y YOUT
NJW1325
PBOUT4
PBOUT2
PBOUT1
PBIN5
PBIN4
PBIN1
PB
PBOUT3
SYOUT4
SYOUT3
SYOUT1
SYOUT
PROUT1
SYIN2
SYIN1 SY
PRIN5
PRIN1
PRIN4
PRIN3
PRIN2
PR
SYIN3
SYIN4
SYIN5
SYIN6
PROUT2
PROUT3
PROUT4
SYIN7
SCOUT1
SCOUT3
SCOUT4
VOUT
VIN7
VIN6
VIN5
VIN4
VIN3
VIN2
VIN1
VOUT1
VOUT3
VOUT6
VOUT4
VOUT5
BIAS I2C BUS
PBIN2
PBIN3
SCIN1 SC
SCIN2
SCIN3
SCIN4
SCIN7
SCIN5
SCIN6
HDMI BOARD
D4 BOARD
CPU BLOCK
V
Detect Y Detect SY Detect V
IN1 IN2 IN3
DVD
VCR/DVR
CBL/SAT
GAME/TV
(FRONT)
COMPOSITE IN
VCR/DVR
GAME/TV
CBL/SAT
DVD
S-VIDEO IN
COMPONENT IN
IN2 IN1
D4 IN
D4 OUT
YOUT4
YIN5
SYOUT2
SCOUT2
VOUT2
MONITOR
ZONE 2
Y
PB
PR
Y
PB
PR
COMPONENT OUT
S-VIDEO OUT
MONITOR
VCR/DVR
COMPOSITE OUT
MONITOR
VCR/DVR
VD BOARD
TX-NA709/NA809/NA1009 only
DTR-50.3 only
DTR-40.3/50.3
AUX
ZONE2
DTR-40.3/50.3
V
Universal
port
14
13
12
11
10
9
8 1
2
3
4
5
6
7
14
13
12
11
10
9
8 1
2
3
4
5
6
7
DRV 6dB/0dB
DRV 6dB/0dB
DRV 6dB
DRV 6dB
DRV 6dB/0dB
DRV 6dB/0dB
DRV 6dB
DRV 6dB
6dB/0dB
DRV
BUF
DRV
DRV
DRV
DRV
DRV
DRV
6dB/0dB
6dB/0dB
6dB
6dB
6dB/4dB
6dB/0dB
DRV
BUF
DRV
DRV
6dB/4dB
6dB/0dB DRV
DRV
DRV
DRV
6dB/4dB DRV
6dB4dB
6dB/4dB
BUF
C Y
C Y
C Y
C Y
Y
PB
PR
Y
PB
PR
Y
PB
PR
1
2
3
4
5
6
7 14
13
12
11
10
9
8
C Y
C Y

TX-NR709/TX-NR809/TX-NR1009/TX-NA709/TX-NA809/TX-NA1009/HT-RC370/DTR-40.3/DTR-50.3
SCHEMATIC DIAGRAM-4
BLOCK DIAGRAM
HDMI SECTION
PART-3
A
1
2
3
4
5
B C D E F G H
TMDS
DDC
TMDS
DDC
DAOUTComposite
DAOUTComponent
DDC
RPWR
HPD
TMDS
CEC
CEC
CEC
CEC
CEC
CEC
CEC
CEC
TMDS
DDC
ADINComponent
ADINComposite
TMDS
DDC
RPWR
HPD
TMDS
DDC
RPWR
HPD
TMDS
DDC
RPWR
HPD
TMDS
DDC
RPWR
HPD
TMDS
DDC
RPWR
HPD
DDC
RPWR
HPD
TMDS
I2C
VS,HS
RGB
RPWR
DDC
TMDS
HPD
RPWR
HPD
TMDS
DDC
RPWR
HPD
TMDS
DDC
RPWR
HPD
TMDS
DDC
CEC
12bit x3 12bit x3
8bit x3
8bit x3
12bit x3
12bit x3 12bit x3
12bit x3 12bit x3
DAOUTS-Video
ADINS-Video
ARC S/PDIF ARC S/PDIF
HPD
HPD
CEC
CEC
I2C
S/PDIF
I2S
MAIN OUT
HDMI
HDMI
SUB OUT
ANALOG VIDEO OUT
TMDS
+ TX
TTL in
88DE2755
TMDS TTL in
TX
SiI9136CTU
TTL in
Processor
Video
ADV7342
AOUT_Component
AOUT_S-Video
AOUT_Conposite
ENCODER
12bit x3
Rx
Q8833
Q8000
Q8453
FRONT
HDMI
HDMI IN6
HDMI IN7
PC VIDEO IN
ANALOG VIDEO IN
Rx Tx TMDS141
HDMI Buffer
Q8661
GND
Rx1
Rx2
Rx4
Rx3
I2C
Rx0
ABBY
Fast Switching
HDMI
HDMI IN5
HDMI IN1
HDMI IN4
HDMI IN3
HDMI IN2
Tx0
Tx1
RxA
RxB
RxC
AIN_RGB
VS_IN1,HS_IN1
ADV7844
HDMI
4RX and
Decoder
AIN_Component
AIN_S-Video
AIN_Conposite
TTL
RxD
SiI9489
Q8132
Q8201
TTL
HDMI
VHD1900
Processor
Video
Q8501
TTL
10bit x3
Bus switch
TC74VCX162827 x2
10bit x3 10bit x3
YES:TX-NR809/1009,TX-NA809/1009,
DTR-50.3
DTR-40.3
NO:TX-NR709,TX-NA709,HT-RC370,
Bus switch
TC74VCX162827 x2
YES:TX-NR809/1009,TX-NA809/1009,
NO:TX-NR709,TX-NA709,HT-RC370,DTR-40.3
DTR-50.3
YES:TX-NR809/1009,TX-NA809/1009,
DTR-50.3,DHC-40.3
NO:TX-NR709,TX-NA709,HT-RC370,DTR-40.3
NO:TX-NR809/1009,TX-NA809/1009,DTR-50.3
YES:TX-NR709,TX-NA709,HT-RC370,DTR-40.3
KYOTO-G2H
Q8502
Q8503
Q8512
Q8513
YES:DTR-50.3
NO:TX-NR709/809/1009,TX-NA709/809/1009,
HT-RC370,DTR-40.3
+5V Hot Plug
TMDS
CEC
DDC
+5V
HP DET
+5V Hot Plug
TMDS
CEC
DDC
+5V
HP DET
HP DET
+5V
DDC
CEC
TMDS
HP DET
+5V
DDC
CEC
TMDS
HP DET
+5V
DDC
CEC
TMDS
HP DET
+5V
DDC
CEC
TMDS
HP DET
+5V
DDC
CEC
TMDS
HP DET
+5V
DDC
CEC
TMDS
HP DET
+5V
DDC
CEC
TMDS
HP DET
+5V
DDC
CEC
TMDS
0
0 ohm NC

TX-NR709/TX-NR809/TX-NR1009/TX-NA709/TX-NA809/YX-NA1009/HT-RC370/DTR-40.3/DTR-50.3
SCHEMATIC DIAGRAM-5
BLOCK DIAGRM
DSP/ ETHER/ USB/ NET SECTION
TX-NR709/TX-NR809/TX-NR1009/TX-NA709/TX-NA809/TX-NA1009/HT-RC370/DTR-40.3/DTR-50.3
PART-4
A
1
2
3
4
B C D E
I2Sx6
SPI0
SPIO
I2S_NETUSB
RMII_TX
RMII_RX
USB0 HS
USB1 FS (Reserved)
EMFB_A[0:12]
EMFB_D[0:31]
EMFB_A[1:2]
EMFA_D[0:7]
SPI1
I2S_MAIN x5
Data
Adr
SPIO
SPIO
I2S_DIR x4
I2Sx6
I2S_HDMI x4 / DSD
I2S_IN x4/DSD x6
MCK
DIG/NETUSB
DACCS1
DSP2_INT
DSP2_RST
DSP2_CS
MCK
MCK
SFlash_CS
AMUT0
512fs
512fs 512fs
DIGMUT1
DIGMUT2
44/48
MDIO Controls
RMII_Controls
Control Signals
DIGMUT3
HOST_CS
HOST_REQ
I2C0 (Reserved)
NETUSB_LR analog
RS-232C
USB_VBUS
+5V
USB_EN_VBUS
+5
+5V
OverCurrentDet
NETUSB_SPDIF
NAND Controles
DACRST
DACCS1
DACCS2
DACCS3
DACRST
DACCS2
DACCS3
SPDIFSW
MCK_HDMI
SPDIF out
SPDIF1
SPDIFn
DIRRST
DIRCS
OMCK
UART1(Reserved)
UART2
SPDIF0
ADC_LR analog
MIC
Analog 10chMax
RMCK
MCK_Digital
512fs
DIRINT0
DIRINT1
to ASP block
to ASP block
HOST
micro-Con
Interface
AHCLKX1
GPIOMcASP0
AXR0[14]
Reserved
AHCLKX0
/AHCLKX2
AXR2[0]
GPIO x3
GPIO x3
GPIO x2
SPI1
Master??
I2C0
GPIO x1
USB1
USB0
EMIFB
x32DataBus
EMAC
MDIO
EMIFA
Reserved
SPI0
Boot & Master
GPIO x2
McASP1
AXR1[n] x5
GPIO x11
SPDIF I/F
from HDMI block
UART2
UART1
for Linux SerialConsole
McASP1
AXR1[n] x6
-May use either Flash momory (NAND flash or Serial flash) for system ROM include boot image.
from ASP block
from Display block
DSP/ETHER/USB/NET BLOCK DIAGRAM
24.576MHz
22.5792MHz
SDR SDRAM(x16bit)
256Mb?? x2pcs
25MHz
RJ-45 USB HS HOST
USB FS
Reserved
HiSideSw
Reserved
HiSideSw
Level Convert
24MHz
2ch DAC
NET/USB
SerialFlash
64Mb or 128Mb?
17.734MHz
SW
DualCoreProcessor ARM + DSP
DA830
24.576MHz
NANDFlash
256Mbit
ADC
DR110dB
DIR/ADC DR99dB
2nd DSP
SDRAM NOR Flash
EtherMAC
DAC 8ch+2ch block
(max10ch)

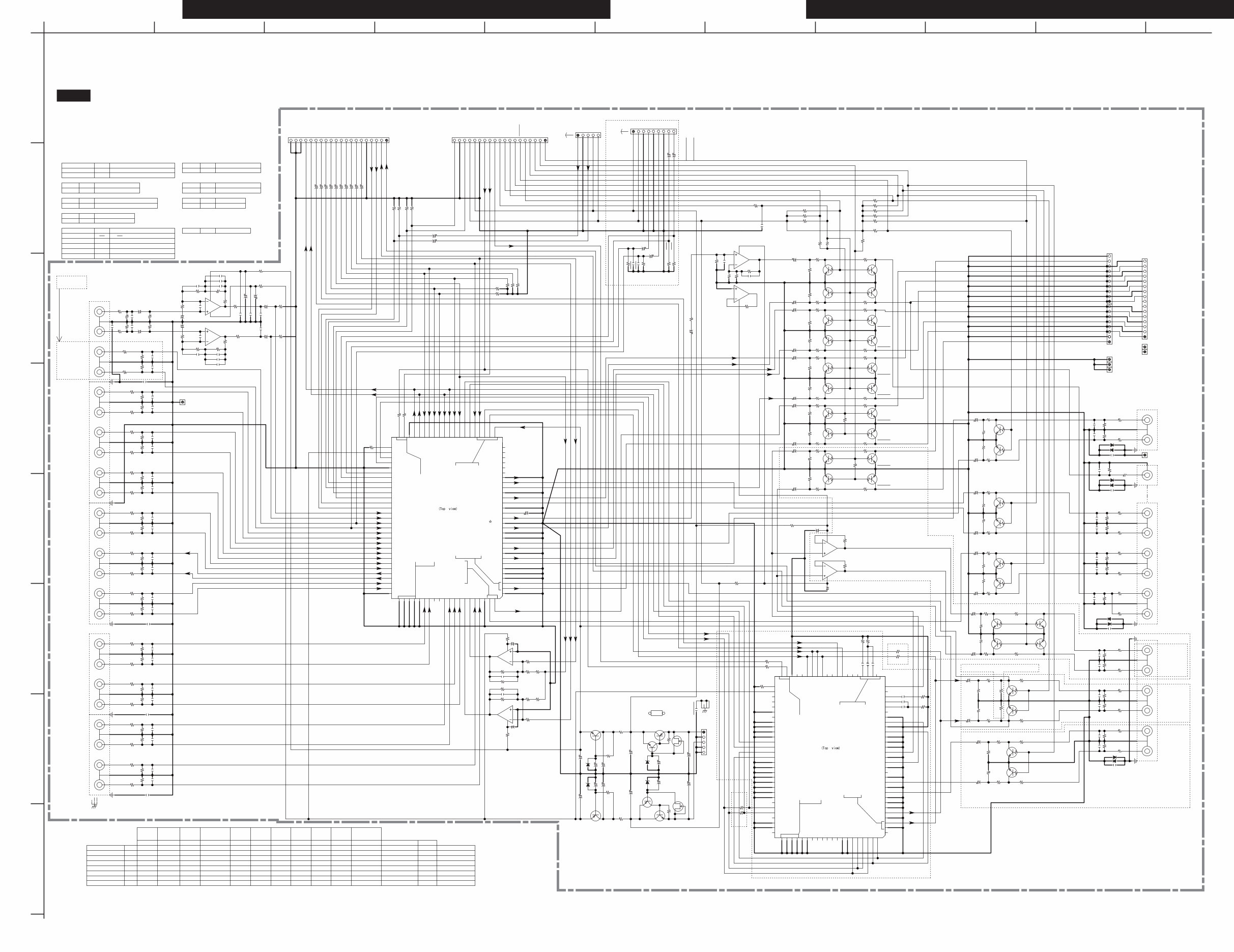
SCHEMATIC DIAGRAM-6
AUDIO INPUT/ OUTPUT SECTION
TX-NR709/TX-NR809/TX-NR1009/TX-NA709/TX-NA809/TX-NA1009/HT-RC370/DTR-40.3/DTR-50.3
PART-5
TX-NR709/TX-NR809/TX-NR1009/TX-NA709/TX-NA809/TX-NA1009/HT-RC370/DTR-40.3/DTR-50.3
A
1
2
3
4
5
B C D E F G H
6
7
8
I J K
FR_Pre
Z3MUT
C_OUT
FL_Pre
PRESBMUT
PRESRMUT
SBR_Pre
DAC_FLHW
DAC_FRHW
DAC_SR
DAC_SL
DAC_SW
DAC_C
DAC_SBR
DAC_SBL
DAC_FR
DAC_FL
U_Z2L
U_Z2R
RWRH
SBR/Z2R/BiAmpR
PRESRMUT
PRESBMUT
Z3MUT
SL/Z3L
SBL/Z2L/BiAmpL
RWRH_Pre
SL/Z3L_OUT
-7V
DACFR
+7V
Z2VOLCLK
VOLDATA
U_R
FRHW
FLHW
U_L
SIRUS-R
SIRUS-L
-12VA
Z2NET_R
Z2NET_L
+12VA
Z2MUT
SBR/Z2R/BiAmpR_OUT
SR/Z3R_OUT
SWMUT
SW
FL_OUT
FR_OUT
C_OUT
SW
-7V
GNDA
GNDA
FL
FR
SR/Z3R
LWLH_Pre
Z2R
Z2L
-7V
AUX_R
AUX_L
+7V
FR_IN
FL_IN
SW_IN
C_IN
SR_IN
SL_IN
SBR_IN
SBL_IN
FL_OUT
FR_OUT
C_OUT
SR/Z3R_OUT
-7V
SBL_Pre
PREFRMUT
-12V
SRZ3MUT
PREWLMUT
Z3MUT
PRESRMUT
PREFRMUT
PRESBMUT
Z2MUT
SBZ2MUT
AUX_R
AUX_L
GNDA
AMUTE
VOLDATA
VOLCLK
AUX_R
+12VA
-12VA
Z2VOLCLK
GNDA
Z3RO
LWLH
SL_Pre
FL_Pre
FR_Pre
Z3LO
VCR-L
VCR-L_OUT
VCR-R
VCR-R_OUT
CBL/SAT-R
CBL/SAT-L
GAME-L
GAME-R
PC-R
PC-L
CD-L
CD-R
TUNER-R
TUNER-L
DACC
DACSBR
DACSBL
DACSL
DACSR
VOLCLK
VOLDATA
SIRUS-R
SIRUS-L
ADCL
DACFR
DACFL
DACFR
DACFL
DACSW
DACSW
SW_OUT
SL/Z3L_OUT
SR_Pre
SBL/Z2L/BiAmpL_OUT
SBL/Z2L/BiAmpL_OUT
SBR/Z2R/BiAmpR_OUT
-12V
ADCR
-12VA
TUPAC_L
TUPAC_R
+12VA
GNDA
GNDA
GNDA
SBR/Z2R/BiAmpR
SR/Z3R
FR
FL
SL/Z3L
SBL/Z2L/BiAmpL
C
RWRH
LWLH
C
PREFRMUT
Z2MUT
SRZ3MUT
+7V
SIRIUS_R
SIRIUS_L
PHONO_R
PHONO_L
PHONO
Rch
Lch
Lch
Rch
Lch
Rch
Lch
Rch
Lch
Rch
Lch
Rch
Lch
Rch
Lch
PC_IN
CD
GAME
CBL/SAT
VCR OUT
VCR IN
Rch
Lch
DVD MULTI IN
(FRONT)
DVD MULTI IN
(C/SW)
(SURR)
DVD MULTI IN
(SURR BK)
DVD MULTI IN
Cch
SWch
PRE OUT
SBZ2MUT
Rch
with Ht-Sink
MJJ
for ONKYO
<AREA-1>
<AREA-7>
9.2CH
Z2 LINE/Pre
Z3 Pre OUT
D
D
12.4V
-12.4V
Av=22dB
<AREA-6>
uCom
+15V
-15V
uCom
Z2NET_R
Z2NET_L
F
AD_L
AD_R
GNDA
GNDA
GNDA
DACFRHW
DACFLHW
DACSR
B
U_R
DACSL
DACSW
DACC
DACSBR
DACSBL
DACFL
DACFR
U_L
U_Z2R
U_Z2L
F
B
GNDA
AMUT
SBZ2MUT
Z2MUT
PRESBMUT
SWMUT
SPRLF
PRESRMUT
Z3MUT
SRZ3MUT
VOLDATA
VOLCLK
Z2VOLCK
PREWLMUT
AUX_L
GNDAUX
AUX_R
to BACPU-0463
Part-14
-12VA
+12VA
TO BATARM-0451(Part-11)
Part-27
GNDA
Subwoofer
to BAHDM-0797
221J
*
*
*
*
* *
*
*
*
*
NEJITANSI ST3
C
*
152J
152J
* * *
TUNER
Downmix
SW: +5.5dB
+6.6V
+60mAmax
FL/FR: -12dB
220K
220K
**
*
Z2R
Z2L
*
AMUTE
*
RN1441
RN1441
RN1441
RN1441
RN1441
RN1441
RN1441
RN1441
*
*
*
*
*
*
*
*
SRch
SLch
SBRch
SBLch
GND
LWLH IN
SBL/Z2L/BiAmpL IN
GND
C IN
GND
GND
GND
GND
GND
RWRH IN
SR/Z3R IN
FR IN
SBR/Z2R/BiAmpR IN
GND
FL IN
SL/Z3L IN
GND
*
* *
*
*
* * *
<AREA-3>
SR
SL
SBR
SBL
SWR
SWL
OUT
Z2TONEL
Z2TONER
WHL
WHR
P4509
R
L
R
L
*
*
*
*
*
*
*
*
* * *
*
*
* * *
*
*
*
CRIMP SR805_2
CRIMP AS
2069925120UL
CRIMP AS
2069925120UL
JOINT TO P4513A
JOINT TO P4513B
<AREA-5>
* *
*
*
*
*
*
*
* *
*
*
*
*
*
*
*
*
FL
C
*
*
*
* *
*
*
*
*
*
*
*
* *
*
*
* *
*
*
*
*
*
*
*
*
*
*
*
*
*
*
* DVD
*
*
*
Z2/Z3 IC
O
O
O
O
O
MJJ
ALL
ALL
MJJ
ALL
ALL
ALL
MJJ
709 w/o JJ,370
709 JJ
809 w/o JJ
809 JJ
50.3
1009 w/o JJ
1009 JJ
to BAVD-0464 Part-12
except 709/809/1009JJ
10/50(UTSP)
10/50(UTSP)
* *
----
----
----
AREA-1
*
*
40.3
<AREA-8>
*
*
*
*
*
*
*
*
*
*
FR
AREA-2
But Z2 out
Z2/Z3 IC
NON
<AREA-4A> for only 709/370
<AREA-4B>
<AREA-2>
----
----
----
----
----
O
O
O
----
----
----
O
O
O
O
AREA-3
Z2 OUT
O
AREA-5
Z3 OUT
----
----
----
----
----
O
O
O
AREA-6
WHR
WHL/
----
----
----
----
----
----
O
O
----
----
----
----
O
O
R4845
Z2 OUT
----
----
O
O
O
O
O
R4849
Z3 OUT
----
----
----
----
O
O
O
WHL/
WHR
P4515B/4516B P4517B
709 w/o JJ,370
709 JJ
809 w/o JJ
809 JJ
50.3
1009 w/o JJ
1009 JJ
----
----
----
----
----
----
----
----
----
----
----
----
----
----
O
O
O = mount ---- = no mount
---- ----
O
O
O
O
O
O
O
O
40.3
AREA-7 AREA-8
Terminal
Tuner Tuner
Pack
O
O
O
O
O
O ----
----
----
----
AREA-4A/4B
----
----
----
O
----
----
----
----
But Z2 out
Z2/Z3 IC
NON
R4848/4850
BAASP-0458
TX JJ
DTR
P4500
TX Except JJ/370
NPJ-4PDWWRR624
NPJ-2PDWR558 Silver
Silver
Gold
DTR
Silver
Gold
NPJ-6PDWWWRRR561
NPJ-6PDRW665
TX/370
P4501/4502
DTR
Silver
Gold
NPJ-4PDGPRW661
NPJ-4PDGPRW659
TX/370
P4503
DTR Gold
Silver NPJ-4PDELENT662
NPJ-4PDELENT660
TX/370
P4504
DTR Gold
Silver TX/370 NPJ-2PDWR558
NPJ-2PDWR583 or NPJ-2PDWR566
P4505
NPJ-2PDWR558 Silver
NPJ-2PDWR583 or NPJ-2PDWR566
TX JJ
709 Except JJ/370
40.3
50.3
809 Except JJ
1009 Except JJ
Silver
Gold
Silver
Gold
NPJ-4PDWWRR624
NPJ-4PDRW393
NPJ-6PDWWWRRR561
DTR Gold
Silver TX/370 NPJ-6PDLENTP701
NPJ-6PDLENTP702
P4507
P4508
DTR Gold
Silver TX/370 NPJ-1PDF546
NPJ-1PDF713
P4506
Silver
P4509
1009J
NPJ-2PDWR583 or NPJ-2PDWR566
NPJ-2PDWR558
R4564
220K
R4565
220K
R4563
220K
R4560
220K
R4845 220K
R4561
220K
R4730
100
C4610
47/50
R4720
1K
C4630
47/50
R4846 220K
R4847 220K R4840 220K
R4636
120
R4646
100
R4627
220K
C4607
47/50
C4601
47/50
Q4601
RN1441
C4600
47/50
R4841 220K
C4575 47/50
C4574 47/50
C4572 47/50
C4577 47/50
C4573 47/50
C4576 47/50
C4571 47/50
C4570 47/50
R4849 220K
R4848 220K
R4650
220K
Q4621
RN1441
R4651
220K
C4611
47/50
C4612
47/50
R4653
220K
R4654
220K
Q4625
RN1441
C4615
47/50
C4613
47/50
C4614
47/50
R4655
220K
Q4623
RN1441
R4641
100
Q4561
2SC3851-Y
Q4551
2SA1488-Y
Q4562
2SA1015-GR
R4680
1K
R4902
220-1/4W
Q4560
2SK365-GR
1
2
3
R4901
330
R4911
330
P4510A IMSA-9142B-20A
20
19
18
17
16
15
14
13
12
11
10
9
8
7
6
5
4
3
2
1
R4626
22K
R4628
220K
R4639
120
C4618
47/50
C4619
47/50
R4635
120
Q4605
RN1441
R4633
120
R4644
100
R4624
220K C4604
47/50
C4603
47/50
R4622
220K
C4602
47/50
R4645
100
C4578 47/50
C4579 47/50
Q4624
RN1441
R4562
220K
R4652
220K
Q4622
RN1441
Q4606
RN1441
R4631
120
R4637
120
R4671
220K
C4536
221J
R4566
22K
R4625
220K
R4629
220K
R4623
220K
R4620
220K
R4621
220K
C4580
R4500
330
R4530
220K
R4531
220K
C4500
221J
C4501
221J
E4520
2 3 4 1
C4834
10/50(UTSP)
C4833
10/50(UTSP)
R4630
120
R4632
120
R4642
100
R4640
100
Q4600
RN1441
Q4607
RN1441
Q4603
RN1441
Q4602
RN1441
Q4604
RN1441
C4606
22/50
C4609
47/50
C4608
47/50
Q4505A
NJM4580M-D
2
3
1
8
R4765
1.5K
R4832
220K
R4831
220K
C4831
C4832
C4752
220/10
+
C4744
123J
R4744
270K
R4745
22K
R4757
100
R4746
1.2K
R4743
560
C4736 471J
C4746 151J
C4745
332J
C4742
220/10
+
Q4502:B
NJM4580M-D
6
5
4
7
8
R4756
1.2K
C4756 151J
R4755
22K
C4755 332J
C4726 471J
R4759
22
R4503
330
R4533
220K
R4504
330
R4505
330
R4535
220K
C4505
221J
C4506
221J
R4506
330
R4507
330
R4537
220K
C4507
221J
C4508
221J
R4538
220K
R4508
330
R4509
330
R4539
220K
C4509
221J
C4510
221J
R4540
220K
R4510
330
R4511
330
C4511
221J
C4512
221J
R4512
330
R4513
330
R4543
220K
C4513
221J
R4544
220K
C4514
221J
R4514
330
R4515
330
R4545
220K
R4546
220K
R4516
330
R4517
330
R4547
220K
R4548
220K
R4518
330
C4517
221J
C4504
221J
C4515
221J
C4518
221J
C4516
221J
C4503
221J
R4542
220K
R4541
220K
C4800
102J
R4534
220K
R4536
220K
E4521
MET37-0002
21 3
R4784 10K
C4780 101J
R4783 12K
C4770 101J
R4774 10K
R4773 12K
C4771
220/10
+
R4780
22K
R4782
680
R4781
2.2K
R4770
22K
R4772
680
C4526 47/50
C4525 47/50
R4821
100K
R4820
100K
R4822
100K
R4823
100K
R4785
22
C4781
220/10
+
R4775
22
Q4503B
NJM4580M-D
7
6
5 4
Q4503A
NJM4580M-D
1
8
2
3
R4771
2.2K
R4836
R4835
R4800
1.2K
R4801
1.2K
Q4550
2SK365-GR
1
2
3
C4914
470/10
R4829 220K
R4830 220K
R4827 220K
R4826
220K
R4825
220K
C4840
104J
R4839
2.2K
C4537
221J
R4567
220K
R4577
100
D4517 1SS352
C4806
102J
C4805
102J
C4605
47/50
R4761
47K
C4761
221J
C4762 103J
R4764
6.8K
R4762
680
R4763
3.9K
Q4504B
NJM4580M-D
5
6
8
7
R4760
220
R4528
1.5K
Q4505B
NJM4580M-D
6
5
4
7
R4527
1.5K
C4523
220/25
+
C4910
470/35
C4900
470/35
C4915
220/25
C4905
220/25
R4844
NC
R4843
0
Q4504A
NJM4580M-D
3
2
1
4
C4524
220/25
+
R4523
22-1/2W
Q4610
Q4612
Q4613
Q4614
Q4615
Q4619
R4753
560
R4501
330
R4519
330
R4549
220K
R4550
220K
R4520
330
R4521
330
R4551
220K
R4552
220K
R4522
330
C4519
221J
C4521
221J
C4522
221J
C4520
221J
D4507 1SS352
R4526
100
R4805
0
R4803
4.7K
R4810
4.7K
R4802
0
C4811
473J
C4810
224J
C4812
223J
C4815
223J
C4813
224J
C4814
473J
C4814
473J
R4797
100
R4796
100
R4921
100K
Q4500
R2A15220FP
51
MUTE
52
AVEE
53
ADCL
54
ADCR
55
AGND
56
INR1
57
INL1
58
INR2
59
INL2
60
INR3
61
INL3
62
INR4
63
INL4
64
INR5
65
INL5
66
INR6
67
INL6
68
INR7
69
INL7
70
INR8
71
INL8
72
INRA/RECR1
73
INLA/RECL1
74
INR9
75
INL9
76
INRB/RECR2
77
INLB/RECL2
78
INR10/RECR4
79
INL10/RECL4
80
INR11/RECR5
81
INL11/RECL5
82
INR12
83
INL12
84
INR13
85
INL13
86
INR14
87
INL14
88
RECR3
89
RECL3
90
FLIN1
91
FRIN1
92
CIN1
93
SWIN1
94
SLIN1
95
SRIN1
96
SBL-IN1
97
SBR_IN1
98
SBLC
99
SBL_Pri_OUT
100
SBL_OUT
1
AGND
2
SBR_OUT
3
SBR_Pri_OUT
4
SBRC
5
AGND
6
SLC
7
SLPri_OUT
8
SL_OUT
9
AGND
10
SR_OUT
11
SR_Pri_OUT
12
SRC
13
SWC
14
SW_OUT
15
AGND
16
C_OUT
17
CC
18
FLC
19
FL_Pri_OUT
20
FL_OUT
21
AGND
22
FR_OUT
23
FR_Pri-OUT
24
FRC
25
BASSL1
26
BASSL2
27
TREL
28
BASSR1
29
BASSR2
30
TRER
31
AVCC
32
SUBL2
33
SUBR2
34
SRCIN
35
SLCIN
36
SBLIN2
37
SBRIN2
38
CIN2
39
SWIN2
40
SLIN2
41
SRIN2
42
FLIN2
43
FRIN2
44
SBRCIN
45
SBLCIN
46
SUBL1
47
SUBR1
48
DGND
49
CLOCK
50
DATA
C4796 47/25
C4620
47/50
R4670
220K
R4690
2.2K
R4681
1K
JL9925B NPLG-5P588
1
2
3
4
5
D4900
UDZS7.5B
C4903
220/25
C4902
220/25
C4913
220/25
R4912
220-1/4W
C4912
220/25
D4910
UDZS7.5B
R4910
22-1W
C4807 102J
Q4620
RN1441
R4842 220K
P4511A
NSCT-19P2199
19
18
17
16
15
14
13
12
11
10
9
8
7
6
5
4
3
2
1
R4700
100
R4524
22-1/2W
Q4616
RN1441
R4799 100
R4798 100
R4924
100K
Q4501
R2A15218FP
51
MUTE
52
AVEE
53
NC
54
ADCL
55
ADCR
56
AGND
57
NC
58
IN-R1
59
IN-L1
60
IN-R2
61
IN-L2
62
INR3
63
INL3
64
INR4
65
INL4
66
IN-R5
67
IN-L5
68
IN-R6
69
IN-L6
70
IN-R7
71
IN-L7
72
IN-R8
73
IN-L8
74
NC
75
INRA/RECR1
76
INLA/RECL1
77
NC
78
IN-R9
79
IN-L9
80
NC
81
IN-RB/REC-R2
82
IN-LB/REC-L2
83
IN-R10/REC-R4
84
IN-L10/REC-L4
85
IN-R11/REC-R5
86
IN-L11/REC-L5
87
NC
88
NC
89
NC
90
REC-R3
91
REC-L3
92
NC
93
FLIN1
94
FRIN1
95
CIN1
96
SWIN1
97
SLIN1
98
SRIN1
99
SBLIN1
100
SBRIN1
1
NC
2
SBLC
3
SBL-OUT
4
AGND
5
SBR-OUT
6
SBRC
7
AGND
8
SLC
9
SL-OUT
10
AGND
11
SR-OUT
12
SRC
13
NC
14
SWC
15
SW-OUT
16
AGND
17
COUT
18
CC
19
AGND
20
FLC
21
FLOUT
22
AGND
23
FROUT
24
FRC
25
NC
26
BASSL1
27
BASSL2
28
TREL
29
NC
30
AVCC
31
NC
32
BASSR1
33
BASSR2
34
TRER
35
NC
36
SBLIN2
37
SBRIN2
38
CIN2
39
SWIN2
40
SLIN2
41
SRIN2
42
FLIN2
43
FRIN2
44
SBRCIN
45
SBLCIN
46
SUBL
47
SUBR
48
DGND
49
DATA
50
CLOCK
Q4611
R4851
220K
R4850
220K
Q4617
RN1441 R4647
100
R4643
100
R4649
100
Q4618
R4648
100
D4506 1SS352
D4516 1SS352
D4505 1SS352
D4515 1SS352
R4691
2.2K
R4710
220K
R4711
220K
C4631
47/50
R4721
1K
R4731
100
Q4641
RN1441
Q4640
RN1441
C4551
221J
C4550
221J
R4600
220K
R4601
220K
C4808
102J
D4518
1SS352
D4508
1SS352
R4611
100
R4610
100
R4591
100
R4590
100
C4541
221J
C4540
221J
R4580
220K
R4581
220K
R4569
220K
R4568
220K
C4539
221J
C4538
221J
R4579
100
R4578
100
C4530
331J
C4531
331J
C4532
331J
C4533
331J
C4534
331J
C4535
331J
C4743
152K
C4753
152K
Q4502:A
NJM4580M-D
3
2
1
R4754 270K
C4754
123J
C4809
102J
C4751
47/25
+
C4741
47/25
+
R4742
470K
R4752
470K
C4740
102J
C4750
102J
R4741
56K
R4751
56K
C4760
47/25
C4802
102J
C4803
102J
C4804
102J
C4904
470/25
JL104A NSCT-9P880
1
2
3
4
5
6
7
8
9
JL4518A
NSCT-5P876
1
2
3
4
5
P4516B
NPLG-8P355
8
7
6
5
4
3
2
1
P4512B 1
P4513A
1
P4513D
NC
1
P4513B
1
R4634
120
R4853
0
R4854
0
P4513C
NC
1
R4668
120
Q4639
RN1441
Q4638
RN1441
Q4628
RN1441
R4679
100
R4678
100
R4658
220K
R4659
220K Q4629
RN1441
R4669
120
R4638
120
Q4608
RN1441
Q4609
RN1441
R4660
220
R4661
220
R4662
220
R4663
220
R4664
220
R4665
220
R4570
47
R4571
47
R4572
47
R4573
47
R4574
47
R4575
47
R4576
100
Q4553
2SC2235-Y(TPE6_F)
R4900
22-1W
D4901
UDZS13B
D4911
UDZS13B
Q4552
2SC1815-GR
C4901
22/50
C4911
22/50
Q4551B
RAD-177
1 2
P4519
HOLDER(CLAMP)
1
P4520
HOLDER(CLAMP)
1
P4517B S16B-PH-K-S
16
15
14
13
12
11
10
9
8
7
6
5
4
3
2
1
R4740
330
R4750
330
R4749
22
Q4563
2SA965-Y(TPE6_F)
C4836
C4835
Q4631
RN1441
R4701
100
C4621
47/50
Q4630
RN1441
P4515B
NPLG-10P357
10
9
8
7
6
5
4
3
2
1
P4500
7
2
1
3
5
4
6
P4501
10
2
1
3
5
4
6
8
7
9
P4502
10
2
1
3
5
4
6
8
7
9
P4503
7
2
1
3
5
4
6
P4504
7
2
1
3
5
4
6
P4505
3
1
2
4
P4506
2
3
1
P4507
9
7
8
6
4
5
3
1
2
10
P4508
11
9
7
8
6
4
5
3
1
2
10
R4806
0
R4807
0
R4748
220K
R4758
220K C4759
10/50
+
C4749
10/50
+
C4758
101J
C4748
101J
C4675
220/10
C4763
104Z
R4747
100
C4747
220/10
C4764
104Z
U0040 ASP CIRCUT PC BOARD
You're Reading a Preview
What's Included?
Fast Download Speeds
Online & Offline Access
Access PDF Contents & Bookmarks
Full Search Facility
Print one or all pages of your manual
$31.99
Viewed 15 Times Today
Loading...
Secure transaction
What's Included?
Fast Download Speeds
Online & Offline Access
Access PDF Contents & Bookmarks
Full Search Facility
Print one or all pages of your manual
$31.99
The Onkyo TX-NR709 AV RECEIVER Service Manual is a comprehensive guide for professionals and DIY enthusiasts alike. This manual, available in English, provides detailed technical information essential for the repair and maintenance of the Onkyo TX-NR709 AV receiver.
Whether you are a professional mechanic or a dedicated DIY enthusiast, this manual is an invaluable resource for understanding the intricacies of the Onkyo TX-NR709 AV receiver.