calcActive())">
Alpine MRD-M-501 Service Manual
What's Included?
Fast Download Speeds
Online & Offline Access
Access PDF Contents & Bookmarks
Full Search Facility
Print one or all pages of your manual

MRD-M501
SERVICE MANUAL
MONO POWER AMPLIFIER
2 / 04-A
68E36267S01
Downloaded from www.Manualslib.com manuals search engine

<Cautions for Safe Repair Work>
The following cautions will prevent accidents in the workplace and will ensure safe products.
*The symbols indicate caution is needed to prevent injuries and damage to property.
The symbols and their meanings follow.
*The following symbols indicate two levels of cautions.
When you see this symbol, you have to be very careful.
When you see this symbol, you have to follow the instructions there.
Do not look squarely into the laser light Fuse Caution
coming from the pickup. Always use a designated fuse.
You may loose you sight. Use of an incorrect fuse may result in a fire.
Do not allow wiring to be caught in the Battery Caution
screw/chassis. Use the designated battery.
If wiring is caught in the screw/chassis, it may Confirm the correct polarity and seat of the
cause a short circuit, resulting in a fire. battery.
An incorrect battery or an improperly connected
or seated battery may result in a fire.
High Temperature Caution Designated Parts Caution
Touching the heat sink may cause severe burns. Look up the part list and ensure that only
designated parts are used to prevent problems or
accidents.
Reverse Power Supply Connections or Wiring Caution
Misconnections Caution Ensure that the wiring is correct when rewiring to
Reverse power supply connections or prevent problems with ignition/breakdown.
misconnections may cause ignition problems and
smoke may result.
Soldering Caution Wear Gloves
Hot solder from solder splash may cause severe Wear gloves to prevent electrical shocks or injury
burns. from the end face of the metal.
If you ignore this symbol and handle the product incorrectly or unsafely,
injury or only material damage may result.
If you ignore this symbol and handle the product incorrectly or unsafely,
serious injury or death may result.
Warning
Caution
Warning
Caution
Downloaded from www.Manualslib.com manuals search engine

MRD-M501
Contents
Packing Assembly Parts List
4
Packing Method View
4
Specifications
5
Block Diagram
6
Parts Layout on P.W.Boards and Wiring Diagram
7 , 8
Schematic Diagram
9 , 10
Terminal Voltage of IC/ TR
11 to 13
Description of IC Terminal
14
Exploded View (Cabinet)
15
NOTE : Due to continuing product improvement, specifications and designs are subject to
change without notice.
Downloaded from www.Manualslib.com manuals search engine

Packing Assembly Parts List
Part No. Part No.
101-1 03E36238S01 SCR(M4X20 TPG1,BLK) 101-6 47E35195S01 WRENCH (4mmX4.6mm)
101-2 03E36208S01 WRENCH BOLT(M3X12(WHT)) #1 102-1 68P04190K32 OWNERS MANUAL(AE)
101-3 15E36257S01 COVER TERMINAL(B) $1 102-1 68P04190K18 OWNERS MANUAL(GE)
101-4 47E22594S01 WRENCH (2.5mmX2.9mm) %1 102-1 68-00346Z15 OWNERS MANUAL(EU)
101-5 01E28659S01 WRENCH (2mmX2.3mm) $1 102-2 68P04190K19 OWNERS MANUAL(I.G.S)
NOTE : #1 : For North American Model Onl y, $1 : For European Model Onl y,
&1 : For Chinese Model Only, Others : Common.
Packing Method View
Description
No. No.
Symbol Symbol Description
MRD-M501
102 -1
101 -5 101 -4 101 -6
101 -2 101 -1
101 -3
102 -2
$1
NOTE : $1 : For European Model Only, Others : Common.
Downloaded from www.Manualslib.com manuals search engine

Specifications
Power Output (20Hz, 100Hz) ................................................................................. 4ohm, 1% T.H.D., 14.4V : 260W
2ohm, 1% T.H.D., 14.4V : 500W
T.H.D. (100Hz) ................................................................................................................ 200W/ch/4ohm, 14.4V : 1%
S/N Ratio (Ref. Output 275W/4ohm, Input short, Gain Position 0dB) ................................................................. 81dB
Residual Noise (Input Short, Gain Position 0dB) ............................................................................................... 30mV
Frequency Response (Ref. 100Hz, 0dB) ........................................................................................... 20Hz : -0.5±2dB
350Hz : -6±2dB
Input Sensitivity (Power Gain at 300W/4ohm Output) ...... RCA Input Level : 0.5-8V, Gain Position -6dB : 1V±2dB
RCA Input Level : 0.1-2V, Gain Position -18dB : 0.9V±2dB
Remote on Voltage (1W Output) ...................................................................................................................... 6.5±1V
Current Drain ..................................................................................................................................... No Signal : 1.5A
9% T.H.D., 2ohm Load : 80A
Remote Current Drain : 0.26±0.1mA
Back-Up Current Drain : 1.2mA
Pre-Out Level (at 1V Input) ............................................................................................................................. 1V±2dB
Fuse Requirement ................................................................................................... 30A(Peak) x 2 (For Battery Line)
Power Source ............................................................................................................................... DC14.4V (11~16V)
Dimensions (W x H x D) ................................................................................................................. 348 x 65 x 270mm
Weight ................................................................................................................................................................. 4.2kg
NOTE : Due to Continuing product improvement, specifications and designs are subject to change without notice.
MRD-M501
Downloaded from www.Manualslib.com manuals search engine

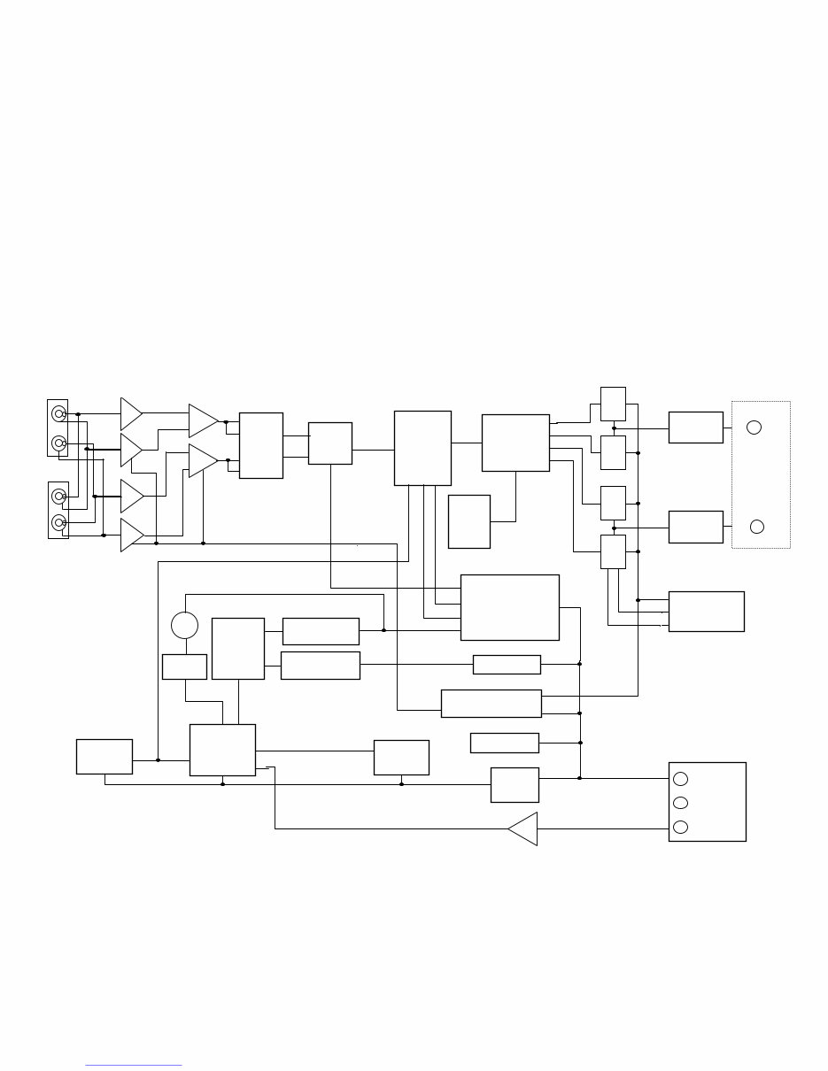
Block Diagram
MRD-M501
1st Current
Detect
Commander
Output
FET
Output
FET
Lch
DSP
L+Rch
DIGITAL
POWER
AMPLIFIER
u-COM
VFD CIG Vol
Supply
2nd
PLL
ANALOG +9V
ANALOG +5V
DIGITAL +5V
DISPLAY +8V
BAT_DET
u-COM
5V
u-COM
RESET
VFD Filament
Vol Supply
VFD
MODULE
AND
GATE
H/L
MODE
SW
POWER +25V, -25V
ANALOG +15V, -15V
E-VOL
DIN301
PRE OUT
INPUT
JK101 INPUT
BUFFER
TML501
ISOLATOR
LC Filter
+
LC Filter
-
JK101
Protection
circuit
Over current
low 2nd volt
TET thermal
5v Reg.IC
TML101
EEPROM
BATTERY
REMOTE
GND
Downloaded from www.Manualslib.com manuals search engine

JK101
RCA,JACK 04P(ISOLATED)
Z101
ACM4532
R156
330
TP107
TP113 D103
1PS226
E121
3.3/50(B.P)
R152
1k
C115
1000p-CH
C116
1000p-CH
R119
100k
R165
N.U.
R120
100k
E132
N.U.
E133
N.U.
C143
0.01
C144
0.01
TP108
D104
1PS226
D105
1PS226
Z102
ACM4532
E123
3.3/50(B.P)
E122
3.3/50(B.P)
R153
1k
R154
1k
C127 1000p
C128 1000p
C129 1000p
C130 1000p
TP110
TP114
R376 1-1/4
R375 1-1/4
TP299
TP300
TP298
L302
220uH
IC308 NJM2360AM
R361
180
D301
SB05-05CP Q301
2SB1238Q
TP297
TP296
Q302
DTC144EK
E307
47/25
R362
24k
R368
6.8k
R363
2.7k
R364
47k
C338
220p-CH
R379
33-1/4
R380
33-1/4
R381
33-1/4
R382
33-1/4
E308
22/25
E309
22/25
C377
0.1
R366
27kF
R367
51kF TP295
IC307
BA00BC0WFP
DIN301
7P DIN SOCKET SCREW TYPE
TP104
TP105
TP106
Z323
BK1608HM102
Z316
BK1608HM102
Z322
BK1608HM102
D303
SB05-05CP
C333
100p
C332
100p
C331
100p
C330
100p
C311
100p
C334
0.01
C335
0.01
TP100
TP101
TP102
TP103
Z320
BK1608HM102
Z325
BK1608HM102
R353
560-1/4
R358
560-1/4
TP179
TP178
TP180
TP181
R356
470
R354
470
R355
100k
R357
100k
IC306
TC74VHC08FT
C327
0.1
C328
0.1
E310
47/16
Z330
BK1608HM102
IC309
TC74VHC08FT TP290
Z313 BK2125HS601
Z307 BK1608HM102
Z310
BK1608HM102
Z308 BK1608HM102
Z309 BK2125HS601
TP289
TP284
TP174
TP172
TP173
TP171
TP170
TP169
TP168
TP260
TP261
TP175
TP176
TP177
R373
10k
Q303
DTC124EK
C380
820p-CH
C381
820p-CH
R384
1k
R383
1k
TP288
TP287
Z314
BK2125HS601
Z302
BK1608HM102
Z303
BK1608HM102
Z304
BK1608HM102
Z301 BK1608HM102
Z311 BK2125HS601
CB302
52610-1290
Z312
BK2125HS601
Z305 BK2125HS601
Z306 BK2125HS601
TP291
TP292
TP293
TP294
C301
6800p
C302
0.01
IC302
S-80942CNMC-T2
R303
10k
TP283
R305 2.2k
R306 2.2k
C307 N.U.
C319 0.1
C336 0.1
C316 0.1
C308 0.1
C323 100p
E304
E305
R336 100k
R347 100k
R334 100k
R348 100k
R350 10k
ZD301 HZS5BLL
IC304
LM20BIM7
TP157
R329
470
TP278
TP277
TP279
TP161
TP162
LG104
R371 10k
R302 2.2k
R339 1k-1/4
TP285
TP286
TP165
R352
1k-1/4
R345
10k
R331
47k
R372
10k
R370
10k
R351
10k
R349
N.U. TP280
TP282
TP281
TP163
CL301
CSTCR7M70
C300
0.1
TP109
R157
330
R155
1k
E124
3.3/50(B.P)
D106
1PS226
C118
1000p-CH
C117
1000p-CH
R124
100k
R123
100k
C146
0.01
C145
0.01
E135
N.U.
E134
N.U.
R125
1.1k
R126
1.1k
R122
1.1k
TP115
R166
N.U.
TP116
TP117
TP121
TP122
R103
22k
R104
22k
R105
22k
R109
22k
R110
22k
R112
22k
R162
1k
R161
1k
R160
1k
R177
33k
R178
15k
C107
1000p-CH
TP263
TP123
C105
1000p-CH
C104
1000p-CH
IC101 NJM4580V
TP126
TP125
E113
E114
E112
E111
47/16
E110
100/10
C135 2200p
C136 2200p
C137 2200p
C140 1000p
C141 1000p
C142 1000p TP130
TP133
TP112
C112
0.01
C113
0.01
C139
2200p
C114
5600p
R164
1k
R118
3.3k
E116
0.47/50
TP131
TP132
TP134
TP135
E129
E130
R147
20k
R148
20k
R149
10k
C131
1000p-CH
IC107
NJM2100V
R150
22k R151
22k C132
1000p-CH
TP136
TP137
R175
33k
R176
15k
SW101
SSAF122NA
TP262
IC104 NJM4580V
C147
0.01
C148
0.01
E119
N.U.
E120
N.U.
R121
1.1k
TP118
R102
22k
IC103 NJM4580V
TP119
TP130 C106
1000p-CH
R111
22k
TP124
C111
0.01
C110
5600p
C138
2200p
R163
1k
R117
3.3k
E115
0.47/50
TP111
TP128
TP127
C108
0.01
C109
0.01
TP129
C149
0.01
R179
510
R180
510
TP264
TP266
TP265
TP267
IC102 TEA6324T-A
C219
1000p
E209
100/10
C215
0.01
IC303
M24C01-WMN6T
C304
0.022
R301
220-1/4
TP272
TP151
TP274
R332
10k
R333
1k
TP273
R330
10k
R335
1k
C305
0.01
TP152
TP275
R377 22kF
R374 8.2kF
TP155
TP156
TP153
TP154
IC311
TC74VHC74FT
C379
0.1
C306
0.1
C375
1000p-CH
D302
1SS133
C376
100p
R346
10k
IC310
TC7S04F
Z331
BK1608HM102
C378
0.1
TP276 TP159
TP160
C337
0.01
IC301
TMP86PM47U
C101
N.U.
LG103
LG102
R201
1k E201
E204
E206
C201
2200p
E205
C205
0.1
R205
1M
R206
1k
XL201
33.8MHz
C207
10p-CH
C208
10p-CH
E207
C220
0.1
Z201
BK2125HS601
C210
0.1
C212
0.1
C214
0.1
C213
0.1
TP149
TP148
TP147
TP146
C216
1500p
R207
1k
C202
1000p
LG107
TP141
TP142
TP269
TP145
R208
47k
Z208
BK1608HM102
C223
1000p
C222
0.1
E208
R210
0
TP143
TP144
C221
0.1
E203
R209
0
R211
470
TP268
TP140
TP139
TP138
C204
0.1
C217
47p
C218
47p
IC201
TC94A04AFD
Downloaded from www.Manualslib.com manuals search engine

LG108
TP217
C406
N.U.
C402
0.012
C403
0.47
C404
0.01
R401
3.3k
C405
1000p
E401
N.U.
R402
390
R403
100
IC401
TC9246F
TP193
TP194
TP219
TP221
D501
DAP202K
R522
N.U.
R528
10k
E508
1/50
C520
0.1
TP220
R519
3.3k
C511
0.1
R514
1kF
TP230
TP229
TP195
R515
4.7kF-1/4
R501
100
C503
0.1
TP197
TP198
TP232
TP235
TP233
E509
10/100
C549
0.33/100
R534
100
R540
100
C513
0.1
C521
0.1
C522
0.1
C557
2200p
C556
2200p
E502
47/35
E503
47/35
Z501
BK2125HS601
Z502
BK2125HS601
TP199
TP200
TP306
TP303
TP304
TP305
TP212
TP215
R569
12-1/4
R570
12-1/4
R550
33-1/4
SD504
EP05H10
C583
1000p
C581
1000p
C577
1000p
C567
1000p
C565
1000p
C537
1000p
C539
1000p
C579
1000p
C543
1000p
C541
1000p
R568
12-1/4
R547
27-1/4
R520
27-1/4
R567
12-1/4
R565
12-1/4
R563
12-1/4
R564
12-1/4
R507
33-1/4
R566
12-1/4
SD503
EP05H10
SD502
EP05H10
SD501
EP05H10
C552
0.33/100
C532
0.33/100
C505
0.33/100
E512
10/100
E510
10/100
E501
10/100
E506
10/100
Q505
SFP9Z34
Q506
SFP9Z34
Q507
IRFZ34E
Q503
SFP9Z34
Q501
IRFZ34E
Q504
SFP9Z34
Q502
IRFZ34E
Q508
IRFZ34E
C535
1000p-CH
C530
1000p-CH
C512
1000p-CH
R555
10m-5W
R545
10m-5W
TP213
TP214
C504
1000p-CH
C569
1000p
C571
1000p
C550
0.33/100
R527
10m-5W
R506
10m-5W
TP201
TP236
TP202
TP203
TP204
TP205 TP206
R901
10k
R904
10k
C901
820p-CH
C902
820p-CH
R905
120k
R906
2.2k
R902
2.2k
R903
120k
R907
47k
D901
DAP202K
TP237
E901
4.7/50
IC901 NJM2903M
C640
N.U.
LG106
C639
0.1
C527
1500p
C516
1500p
R536
27-3W
R535
27-3W
C528
1.0u
C517
1.0u
C506
1.0u R538
10-3W
R537
10-3W
C529
0.47
C518
0.47
C589 N.U. C588 N.U.
C548 1000p
C591 N.U.
C593 1000p
C547 1000p
C590 N.U.
C592 1000p
T502
CHOKE
T605
CHOKE
TP309 TP310
T501
CHOKE
TP307 TP308
TML501
BLOCK TERMINAL 2P
TH701
470
Q706
2SC2412K
Q701
2SC2412K
R711
390-1/4
C701
0.1
R712
10k
R701
10k
R705
47k
R709
47k
R706
22k
R702
10k
R703
10k
TP208
TP209
D701
DAN202K
TP207
TP211
TP239
TP238
TP210
ZD701
HZS9C1L
ZD702
HZS9C1L
R704
22k
R708
22k
D702
1SS133
Q702
DTC144EK
Q705
2SC2412K
E623
100/16
C623
0.01
AN77L09M
IC610
Z601
BK2125HS601
Z602
BK2125HS601
R656
12k
R655
12k
E632
2.2/50
E631
2.2/50
Q618
2SC3421
C609
ZD606
HZS16-1L
ZD605
HZS16-1L
E607
330/25
E614
330/25
R658 1M R657 1M
Q617
2SA1358
C608
1000p
C615
1000p
E627
8200/35
E628
8200/35
TP190
T604
TRANS,EER40
D602
RF2001T2D
TP187
TH601
100k
D603
FRH20A15
E6006
1800/25
E6005
1800/25
E6004
1800/25
E6003
1800/25
E6002
1800/25
E6001
1800/25
TP188 TP189
R652
27-1/4
R654
27-1/4
Q610
IRF3205
Q614
IRF3205
R629
33-1/4
R613
33-1/4
C607
1000p
C614
1000p
TP185
TP186
R661
220-1W
R659
220-1W
R662
220-1W
R660
220-1W
R651
27-1/4
R653
27-1/4
Q609
IRF3205
Q612
IRF3205
TP250
Q611
DTA124EK
R647
4.7k
R621
2.2k
TP184
TP248
TP249
C647
0.1 R636
820
R639
8.2k
R622
18k
R664
56k
E608
330/10
C617
2200p
C610
1200p
TP245
TP247
TP246
TP244
R640
22k
R641
3k
R633
30k
R642
30k
R638
2.4k
E605
E606
C634
0.01
IC606
uPC494GS
TML101
POWER TERMINAL (3P)
C619
100p
LG101
C620 0.01
C631 100p
C630 100p
C621 0.01
TP253
R310
1k
C324 0.1
C325 0.1
R308 150k
R309 150k
IC305
NJM0P
TP252
R307
1k
TP251
C339
0.01
C340
0.01
F602
30A
F601
30A
T603
CHOKE TRANS
L301
10uH
TP192
TP301
Q601
2SB1243Q
R601
10k-1/4
R644
1.8k-1/4
R602
1.8k-1/4
R643
1.8k-1/4
R645
1.8k-1/4
E626
470/25
Q602
DTC143XK
IC602
NJM7805FA
C604
0.01
C629
0.01
E602
100/10
E620
100/10
IC612
NJM7805FA
IC603
NJM7808FA
E624
100/16
C605
0.01
C659
N.U.
LG105
C632
1000p
C660
N.U.
TP255
D601
11ES2
R609
30k-1/4
ZD601
HZS6A1L
C618
0.01
Q605
2SC2412K
D604
1SS133
R646
30k
R610
56k
C602
0.022
IC604
S-80943CNMC-T2
Q603
2SB1238Q
R604
10k-1/4
R603
47k
R631
4.7k
R648
4.7k
R605
39kF TP191
R606
10k
D605
11ES2 Z324
BK1608HM102
D606
1SS133
TP254
R607
30k
ZD602
HZS15-2L
C603 0.01
C626 0.01
C303 0.01
R611
10kF
ZD603 HZS5BLL
E625
470/25
E601
470/10
IC601
NJM78L05UA
R562
0
R404
0
R554
0
TP223
TP224
TP222
TP302
TP226
TP225
C554
1000p
C555
1000p
E507
1/50
E505
1/50
R529
100-1/4
IC501
TDA7571
R548
4.7k-1/4
TP196
C533
0.1
R557
100
C531
0.1
R546
1k
TP227
Downloaded from www.Manualslib.com manuals search engine

MRD-M501
Terminal Voltage of IC/TR
1 4.1m 1 5.075 9 8.913 17 4.506
2 4.8m 2 4.9m 10 4.49 18 4.445
3 9.9m 3 4.502 11 4.503 19 4.481
4 -15.153 4 4.498 12 4.49 20 4.5
5 9.98m 5 4.503 13 4.49 21 4.495
6 9.8m 6 4.485 14 4.503 22 4.499
7 4.76m 7 4.444 15 4.889 23 8.975
8 15.204 8 4.504 16 4.503 24 5.077
1 13.46m 1 13.72m 1 2.528
2 13.1m 2 13.77m 2 2.529
3 0 3 0 3 2.528
4 -15.129 4 -15.061 4 4.84m
5 0 5 0 5 2.528
6 13.51m 6 13.55m 6 2.529
7 13.44m 7 13.43m 7 2.528
8 15.186 8 15.146 8 5.067
1 4.87m 17 819.8 33 800.7m 49 5.065 65 2.521
2 5.066 18 3.46 34 NC 50 5.073 66 2.521
3 2.385 19 NC 35 3.47m 51 NC 67 2.521
4 3.365 20 2.53 36 NC 52 2.86m 68 2.521
5 2.87m 21 2.531 37 5.065 53 5.077 69 2.518
6 NC 22 NC 38 2.86m 54 5.077 70 2.527
7 3.45m 23 2.399 39 24.5 55 19.21m 71 2.527
8 814.8m 24 3.46m 40 1.777 56 NC 72 2.527
9 814.8m 25 797m 41 2.558 57 18.7m 73 NC
10 NC 26 797m 42 NC 58 5.065 74 3.44m
11 682.2m 27 618.8m 43 2.86m 59 2.87m 75 NC
12 NC 28 5.066 44 NC 60 2.87m 76 2.521
13 3.46m 29 NC 45 2.84m 61 2.87m 77 NC
14 690.9m 30 628.4m 46 2.8m 62 NC 78 5.066
15 819.7m 31 NC 47 NC 63 NC 79 2.527
16 NC 32 800.7m 48 1.987 64 NC 80 2.525
1 4.07m 12 5.073 23 5.073 34 5.078
2 2.147 13 4.01m 24 4.9m 35 5.078
3 2.341 14 4.202 25 14.4m 36 4.04m
4 4.08m 15 4.19m 26 5.074 37 4.7m
5 5.077 16 4.18m 27 5.077 38 5.074
6 5.076 17 5.073 28 3.586 39 5.076
7 5.076 18 4.997 29 64.66m 40 5.076
8 5.073 19 4.989 30 1.488 41 5.5m
9 5.071 20 5.064 31 5.068 42 6.6m
10 5.077 21 4.9m 32 6.5m 43 4.55m
11 4.74m 22 4.9m 33 2.502 44 4.6m
IC107
IC201
IC301
IC102 IC101
IC103 IC104
Downloaded from www.Manualslib.com manuals search engine

MRD-M501
1 5.074 1 4.1m 5 5.077 1 NC
2 5.078 2 4.1m 6 5.077 2 3.98m
3 4.06m 3 4.1m 7 4.1m 3 1.5
4 NC 4 4.1m 8 5.078 4 5.078
5 4.05m 5 3.98
1 15.154 1 5m 8 4.22m 1 2.925
2 3.62m 2 5.077 9 4.9m 2 2.925
3 3.69m 3 4.17m 10 4.9m 3 4.3m
4 -15.209 4 3.3m 11 5.077 4 1.907
5 4.1m 5 5.077 12 5.077 5 1.251
6 56m 6 4.17 13 4.202
7 15.255 7 4.17 14 5.077
8 15.177
1 8.056 1 4.997 8 4.16m 1 NC
2 4.16m 2 5.073 9 4.16m 2 5.073
3 406.5m 3 5.049 10 4.17m 3 4.26m
4 4.16m 4.17m 11 5.077 4 4.26m
5 1.324 5 4.17m 12 5.075 5 5.078
6 8.094 6 4.17m 13 5.078
7 8.078 7 4.17m 14 5.077
8 4.661
1 5.078 8 4.17m 1 2.538 9 4.33m
2 4.25m 9 4.17m 2 2.679 10 2.357
3 4.26m 10 4.17m 3 5.067 11 5.067
4 5.073 11 5.077 4 2.679 12 5.067
5 4.17m 12 4.28m 5 1.578 13 4.33m
6 4.17m 13 4.26m 6 4.34m 14 5.067
7 4.17m 14 5.078 7 4.33m 15 5.045
8 5.064 16 5.067
1 NC 14 28.41 27 -28.35 40 4.889 53 3.86m
2 NC 15 NC 28 -2.77m 41 4.26m 54 2.447
3 NC 16 NC 29 4.889 42 26.51 55 5.077
4 24.32 17 24.82 30 4.889 43 4.27m 56 5.078
5 24.81 18 24.33 31 NC 44 4.27m 57 -0.2m
6 NC 19 NC 32 4.3m 45 4.889 58 -28.36
7 28.41 20 NC 33 4.889 46 2.361 59 -28.36
8 28.41 21 -24.01 34 4.28m 47 4.889 60 -18.464
9 18.665 22 -24.46 35 2.642 48 1.65 61 -28.34
10 3.93m 23 -28.34 36 4.943 49 2.538 62 -28.34
11 NC 24 -28.34 37 4.949 50 2.532 63 -24.5
12 28.42 25 -18.462 38 4.864 51 NC
13 28.41 26 -28.35 39 NC 52 -2.406
IC501
IC303
64 -24.03
IC306 IC307
IC308 IC309 IC310
IC311
IC302 IC304
IC305
IC401
Downloaded from www.Manualslib.com manuals search engine
You're Reading a Preview
What's Included?
Fast Download Speeds
Online & Offline Access
Access PDF Contents & Bookmarks
Full Search Facility
Print one or all pages of your manual
$31.99
Viewed 18 Times Today
Loading...
Secure transaction
What's Included?
Fast Download Speeds
Online & Offline Access
Access PDF Contents & Bookmarks
Full Search Facility
Print one or all pages of your manual
$31.99
Alpine MRD-M-501 Service Manual is a comprehensive resource for car repair, suitable for all Windows, Linux, Android, and Mac operating systems. It features searchable parts, chassis & electrical information, and wiring diagrams. This manual is the most complete service manual available, with numerous illustrations and schematic diagrams. It includes technical diagnostic procedures and disassembly & installation procedures. Authored by the manufacturer, it is utilized by dealership technicians. You have the flexibility to print specific pages or the entire manual as needed for the required repairs.