calcActive())">
2011 Volvo C30 S40 V50 C70 Wiring Diagrams Manual
What's Included?
Fast Download Speeds
Online & Offline Access
Access PDF Contents & Bookmarks
Full Search Facility
Print one or all pages of your manual

WIRING DIAGRAM 2011
VOLVO C30, S40 (04-), V50 & C70 (06-)
TP 39178202

© Volvo Car Corporation
Vehicles with SRS (Airbag)/SIPS bag/
IC (Inflatable curtain)
Warning!
Extra caution must be exercised when working on vehicles equipped with SRS/SIPS bag/IC
in order to avoid:
1. Personal injuries when performing repair work.
2. Damage or malfunction of the SRS/SIPS bag/IC system.
Work involving the SRS/SIPS bag/IC systems or other components in the vehicle that may
affect the SRS/SIPS bag/IC systems must always be performed by an authorized Volvo
workshop.
In case of doubt, consult the SRS and SIPS bag/IC service manual.
Is the vehicle equipped with SRS/SIPS bag/IC?
Vehicles with SRS are most easily recognized by the letters SRS in the center of the steering
wheel. If the vehicle also has a passenger side airbag, the letters SRS are stamped on the
dashboard above the glove compartment. SRS vehicles from 1993 and onward also have
explosive seat belt tensioners. SIPS bags are only installed on SRS vehicles from 1995 and
onward. SIPS bag decals are located on the windshield and seat compartment. Vehicles with
IC can be recognized by the letters IC on the C/D panel (4 door) or the B panel (5 door).
General recommendations
• Be especially careful when working on or around SRS, SIPS, and IC components.
• Make sure that no wires are pinched, frayed, or pierced.
• Never fit accessories by the sensors.
• Where applicable, work on the steering wheel, steering shaft, or steering gear must be done
in accordance with the methods in the SRS section of VIDA.
• Certain components of the aforementioned systems must be grounded while working. Read
the appropriate sections in VIDA.
• Install no accessories in the areas between the A and B-posts, the B and C-posts, and the C
and D-posts.
Test terminal
Fuse in cargo compartment auxiliary fuse box.
Changes implemented up to and including May 2010
Any changes made to the vehicle after this date are not included in the manual. If necessary,
refer to service bulletins.
Volvo models are sold in versions adapted for different markets. These adaptations depend
on factors such as legal requirements, taxation, and market demands.
This manual may therefore include illustrations and text that do not apply to the vehicles in
your country.
Ordering:
Electronic Wiring Diagrams (EWD) can be ordered from the Technical Information Shop (TIS)
at www.volvocarstechinfo.ford.com
We retain the right to make modifications

TP 39178202 C30/S40 (04-)/V50/C70 (06-) 2011 3
Vehicles with SRS (Airbag)/SIPS bag/
IC (Inflatable curtain) ..................................................... 2
Abbreviations ................................................................. 6
How to use the wiring diagrams 1:2............................... 7
Electrical distribution 1:2 ................................................ 9
Fuses
Engine compartment distribution box F1-F10 ............... 11
Distribution box in engine compartment F11-F20 ......... 12
Distribution box in engine compartment F21-F31 ......... 13
Distribution box in engine compartment F32-F34 ......... 14
Distribution box in engine compartment F35-FH1 ........ 15
Main fuse box battery ................................................... 16
Fuse holder midi ........................................................... 17
Central Electronic Module (CEM) F43-F48................... 18
Central Electronic Module (CEM) F49-F61................... 19
Central Electronic Module (CEM) F62-F69................... 20
Central Electronic Module (CEM) F73-F85................... 21
Central Electronic Module (CEM) F86 .......................... 22
Battery PF1-PF2 ........................................................... 23
Relays
Ignition switch and relays............................................. 24
Distribution box in engine compartment R1-R14 ......... 25
Engine compartment.................................................... 26
Central electronic module (CEM) R15-R18 ................. 27
Central electronic module (CEM) R1-R11B................. 28
Other relays ................................................................. 29
Ground connections
Overview...................................................................... 30
31/3 - 31/10 cont .......................................................... 31
31/10 - 31/52 ............................................................... 32
31/66 - 31/80 ............................................................... 33
31/83 - 31/110 cont ...................................................... 34
31/110 - 31/119 ........................................................... 35
31/131 - chassis........................................................... 36
Control modules
Overview locations....................................................... 37
Overview designations................................................. 38
Central electronic module (CEM) 1:2........................... 39
Data communication, Low speed CAN 1:2 .................. 41
Data communication high speed CAN......................... 43
Data communication MOST......................................... 44
Data communication, LIN 1:2 ...................................... 45
Ignition switch (SCU) ................................................... 47
Accessory electronic module (AEM) ............................ 48
Group 23 Fuel system
Engine management system, 4-Cyl. 1.6l 1:2 ............... 49
Engine management system, 4-Cyl. 2.0l 1:2 ............... 51
Engine management system, 5-Cyl. Turbo 1:2............ 53
Engine management system Diesel, 4-Cyl. 1.6l 1:2 .... 55
Engine management system Diesel, 4-Cyl. 1.6l 1:2 .... 57
Engine management system Diesel, 5-Cyl. 2.0l 1:3 .... 59
Emission control 4-Cyl. 1.6l ......................................... 62
Emission control 4-Cyl. 2.0l ......................................... 63
Emission control 5-Cyl. ................................................ 64
Group 26 Cooling system
Cooling fan................................................................... 65
Group 27 Engine controls
Cruise control 4-Cyl. ..................................................... 66
Cruise control 5-Cyl. ..................................................... 67
Start/stop function ......................................................... 68
Group 32 Alternator and voltage regulator
Power supply 4-Cyl...................................................... 69
Power supply 5-Cyl...................................................... 70
Group 33 Starting system
Starting system 4-Cyl................................................... 71
Starting system 5-Cyl................................................... 72
Group 35 Lighting
High and low beam ...................................................... 73
Active headlights, (Dual Xenon) S40/V50.................... 74
High and low beam, (Dual Xenon) C30/C70 ................ 75
Active headlight, (Dual Xenon) C30/C70 ..................... 76
Running/Parking light, Tail lights S40/V50................... 77
Running/Parking light, Tail light (Dual Xenon)
S40/V50 ....................................................................... 78
Running/Parking lights, Tail lights C30/C70................. 79
Running/Parking lights, Tail lights (Dual Xenon)
C30/C70....................................................................... 80
Brake lights S40/V50 ................................................... 81
Brake lights C30/C70 ................................................... 82
Reversing lights S40/V50............................................. 83
Reversing lights C30/C70 ............................................ 84
Fog lights S40/V50 ...................................................... 85
Fog lights C30/C70 ...................................................... 86
Fog lights RHD Japan S40/V50 ................................... 87
Fog lights RHD Japan C30/C70................................... 88
Interior lighting C30/S40/V50 1:2 ................................. 89
Interior lighting C70 1:2................................................ 91
Follow-me-home lighting .............................................. 93
Instrument and control illumination .............................. 94
Auxiliary lights .............................................................. 95
Table of Contents 1:3

TP 39178202 C30/S40 (04-)/V50/C70 (06-) 2011 4
Group 36 Additional electrical equipment
Direction indicator and hazard warning flashers
S40/V50 ....................................................................... 96
Direction indicator and hazard warning flashers
(Dual Xenon) S40/V50 ................................................. 97
Direction indicator and hazard warning flashers
C30/C70....................................................................... 98
Direction indicator and hazard warning flashers
(Dual Xenon) C30/C70 ................................................ 99
Wiper/washer windshield ........................................... 100
Washer headlights ..................................................... 101
Wiper/washer rear window C30/V50 ......................... 102
Rain sensor................................................................ 103
Parking assistance..................................................... 104
Keyless vehicle C30/S40/V50 1:2.............................. 105
Keyless vehicle C70 1:2 ............................................ 107
Immobilizer/Steering column lock module (SCL) ....... 109
Horn ...................................................................... 110
Anti-theft alarm C30................................................... 111
Anti-theft alarm S40/V50............................................ 112
Anti-theft alarm C70................................................... 113
Alcohol lock................................................................ 114
Accessory Electronic Module (AEM) C30 .................. 115
Accessory Electronic Module (AEM), S40/V50/C70 . 116
Group 37 Wiring and fuses
12V outlet C30/S40/V50 ............................................ 117
12V outlet, C70 .......................................................... 118
Diagnostics system.................................................... 119
Cable harness towbar/tow hitch 4-pin S40/V50 ......... 120
Cable harness towbar/tow hitch 4-pin C30 ................ 121
Cable harness towbar/tow hitch 7-pin S40/V50 ......... 122
Cable harness towbar/tow hitch 7-pin C30/C70 ........ 123
Cable harness towbar/tow hitch 13-pin S40/V50/C70 124
Cable harness towbar/tow hitch 13-pin C30 .............. 125
Accessory USB unit (AUU) ........................................ 126
Group 38 Instruments
Driver information module.......................................... 127
Seat belt reminder C30/S40/V50 ............................... 128
Seat belt reminder C70.............................................. 129
Group 39 Other
Audio C30/S40/V50 ................................................... 130
Alternative connection audio S40/V50....................... 131
Audio C70 .................................................................. 132
Audio High Performance/Premium Sound
C30/S40/V50 1:2 ....................................................... 133
Audio High Performance/Premium Sound C70 1:2 ... 135
Cellular phone 1:2...................................................... 137
Multimedia & Traffic information ................................ 139
Satellite radio ............................................................. 140
Navigation system, portable....................................... 141
Bluetooth.................................................................... 142
Bluetooth Handsfree, internal amplifier ...................... 143
Bluetooth Handsfree, external amplifier ..................... 144
Bluetooth Handsfree & AUU, internal amplifier .......... 145
Bluetooth Handsfree & AUU, external amplifier ......... 146
Bluetooth Handsfree with AEM, internal amplifier,
LHD ...................................................................... 147
Bluetooth Handsfree with AEM, internal amplifier,
RHD ...................................................................... 148
Bluetooth Handsfree with AEM, external amplifier,
LHD ...................................................................... 149
Bluetooth Handsfree with AEM, external amplifier,
RHD ...................................................................... 150
Group 43 Transmission
Automatic transmission AW55-51 .............................. 151
Automatic transmission AWF21 ................................. 152
Transmission M66...................................................... 153
Automatic transmission MPS6 ................................... 154
Group 59 Brake system
Brake control system & STC...................................... 155
Brake control system & DSTC ................................... 156
Group 64 Steering
Speed dependent power steering .............................. 157
Group 83 Doors and openings
Central locking front doors C30/S40/V50................... 158
Central locking rear doors S40/V50 ........................... 159
Central locking C70.................................................... 160
Central locking trunk lid/tailgate C30 ......................... 161
Central locking trunk lid/tailgate S40/V50 .................. 162
Central locking trunk lid/tailgate C70 ......................... 163
Central locking storage compartment C70................. 164
Child safety lock S40/V50 .......................................... 165
Central locking fuel filler flap ...................................... 166
Signal receiver central locking C30/S40/V50 ............. 167
Signal receiver central locking C70............................ 168
Power windows front doors C30/S40/V50 ................. 169
Power windows C70 .................................................. 170
Power windows rear doors S40/V50.......................... 171
Power sunroof C30/S40/V50 ..................................... 172
Power roof C70 .......................................................... 173
Table of Contents 2:3

TP 39178202 C30/S40 (04-)/V50/C70 (06-) 2011 5
Group 84 Exterior decorative elements, etc.
Power door mirrors C30/S40/V50 .............................. 174
Power door mirrors C70............................................. 175
Heated door mirrors ................................................... 176
Heated rear window................................................... 177
Blind spot information system.................................... 178
Group 85 Interior equipment
Power driver’s seat with memory function LHD
S40/V50 ..................................................................... 179
Power driver’s seat with memory function RHD
S40/V50 ..................................................................... 180
Power driver’s seat with memory function LHD
C30/C70..................................................................... 181
Power driver’s seat with memory function RHD
C30/C70..................................................................... 182
Power passenger seat with memory function LHD
C30/C70..................................................................... 183
Power passenger seat with memory function RHD
C30/C70..................................................................... 184
Power driver’s seat LHD S40/V50 ............................. 185
Power driver’s seat RHD S40/V50............................. 186
Power passenger seat LHD S40/V50 ........................ 187
Power passenger seat RHD S40/V50 ....................... 188
Heated seats.............................................................. 189
Group 87 Climate control system
Climate control system PTC-elements ...................... 190
Climate control system, 4-Cyl. Gasoline 1:2 .............. 191
Climate control system, Diesel 1.6l 1:2...................... 193
Climate control system, 5-Cyl. 1:2 ............................. 195
Parking heater, auxiliary heater ................................. 197
Relay, electric engine heater ..................................... 198
Electric engine heater Flexifuel.................................. 199
Group 88 Internal equipment
Rear-view mirror with automatic dimming.................. 200
Supplemental restraint system C30/S40/V50 1:2 ...... 201
Supplemental restraint system C70 1:2 ..................... 203
Remote control garage opening ................................ 205
Connectors .............................................. 206
Branching points ..................................... 246
Cable harness routing in vehicle
Engine harness, Gasoline 4-Cyl.1.6 ........................... 258
Engine harness, Gasoline 4-Cyl.2.0 ........................... 258
Engine harness, gasoline 5-Cyl. Turbo ....................... 259
Engine harness, Diesel 1.6l ........................................ 259
Engine harness, Diesel 1.6l ........................................ 260
Harness engine, Diesel 2.0l ........................................ 260
Engine compartment harness, 4-Cyl........................... 261
Engine compartment harness, 5-Cyl........................... 261
Harness dashboard, LHD ........................................... 262
Harness Dashboard, RHD .......................................... 262
Floor harness, C30 LHD ............................................. 263
Floor harness, C30 RHD............................................. 264
Floor harness, S40 LHD ............................................. 265
Floor harness, S40 RHD............................................. 266
Floor harness, V50 LHD ............................................. 267
Floor harness, V50 RHD............................................. 268
Floor harness, C70 LHD ............................................. 269
Floor harness, C70 RHD............................................. 270
Roof harness, C30 ...................................................... 271
Roof harness, S40 ...................................................... 271
Roof harness, V50 ...................................................... 272
Roof harness, C70 ...................................................... 272
Tunnel harness, C30/S40/V50.................................... 273
Tunnel harness, C70 .................................................. 273
Driver’s door harness, C30 ......................................... 274
Passenger door harness, C30 .................................... 274
Driver’s door harness, S40/V50 .................................. 275
Passenger door harness, S40/V50 ............................. 275
Driver’s door harness, C70 ......................................... 276
Driver’s door harness supplement, C70...................... 276
Passenger door harness, C70 .................................... 277
Passenger door harness supplement, C70................. 277
Harness rear door, right S40/V50 ............................... 278
Harness rear door, left S40/V50 ................................. 278
Rear side panel harness, left C70............................... 279
Rear side panel harness, right C70 ............................ 279
Trunk lid/tailgate harness, C30 ................................... 280
Trunk lid/tailgate harness, S40 ................................... 280
Trunk lid/tailgate harness, V50 ................................... 281
Trunk lid/tailgate harness, C70 ................................... 281
Component illustrations .......................... 282
Index 1:2 .................................................... 340
List of components 1:7 ............................ 342
Table of Contents 3:3

TP 39178202 C30/S40 (04-)/V50/C70 (06-) 2011 6
Groups
Group 23 = Fuel system
Group 26 = Cooling system
Group 27 = Engine controls
Group 32 = Alternator and voltage regulator
Group 33 = Starting system
Group 35 = Lighting
Group 36 = Additional electrical equipment
Group 37 = Wiring and fuses
Group 38 = Instruments
Group 39 = Other
Group 43 = Transmission
Group 59 = Brake system
Group 64 = Steering
Group 83 = Doors and openings
Group 84 = Exterior decorative elements, etc.
Group 85 = Interior equipment
Group 87 = Climate control system
Group 88 = Internal equipment
Designations ignition switch
X = Accessories (audio position)
S = Powered upon insertion of key
15 = Contact remains connected during
start
15l = Contact is broken while starting
30 = Constant power from the battery
50 = Start
Countries/Markets
A = Austria
AUS = Australia
B = Belgium
CDN = Canada
CH = Switzerland
D = Germany
DK = Denmark
E = Spain
EU/OS = Markets outside USA and Canada
FIN = Finland
GB = Great Britain
ISR = Israel
J = Japan
KOR = Korea
N = Norway
NL = Netherlands
S = Sweden
USA = United States of America
WEU = Western Europe
Other
ACC = Accessories
Ag = Silver plated
Au = Gold plated
AUTO = Automatic transmission
AWD = All wheel drive
CAN = CAN communication
D = Diesel
DPY = Display
ECC = Electronic climate control system
ETA = Throttle unit
EXT. X = Extended X-feed
GDL = Gas discharge lamp
HISPEED = High speed data bus
IR = Infrared sensor
LIN = LIN communication
LHD = Left-hand drive
LOSPEED = Low speed data bus
MAN = Manual transmission
MEMORY = Memory driver’s seat
MMS = Mass Movement Sensor
PETROL = Gasoline
RHD = Right-hand drive
SCR = Screened
SRS = Airbag
T = Turbocharged engine
W/O = Without
2WD = Two-wheel drive
4CYL, I4 = 4-cylinder engine
5CYL, I5 = 5-cylinder engine
Colors
BK, SB = Black
BN = Brown
BU, BL = Blue
GN = Green
GY, GR = Gray
LGN = Light Green
OG, OR = Orange
PK, P = Pink
RD, R = Red
VT, VO = Violet
WH, W = White
YE, Y = Yellow
Explanations
Abbreviations

TP 39178202 C30/S40 (04-)/V50/C70 (06-) 2011 7
The descriptions below apply in general
to all wiring diagram manuals, although
not all sections are necessarily
contained in this manual.
The systems are shown in non-active
status. i.e. with "key removed" and when
the doors, hatches and hood are closed.
How to use the wiring diagrams 1:2
A. Component designation
Every component has a component designation that
consists of two parts.
The first part is a type number that describes the
type of component in question, for example 3/xx.
The second part of the designation is a serial num-
ber, e.g. x/2.
Together, this constitutes a component designation,
e.g. 3/2.
At the end of the manual is a list of components,
where, with the help of the component designation,
you can read off the name of the component, for
example, 3/2 = light switch.
List of type numbers
The list shows which type of component that respec-
tive type numbers refer to, for example, 3/x = switch,
6/x = electric motor, etc.
1 Battery
2 Relay
3 Switch
4 Control module
5 Driver information module
6 Electric motor
7 Sensor
8 Actuator
9 Heating element
10 Light
11 Fuse
15 Electrical distribution rail/box
16 Audio
17 Service/diagnostics
18 Contact reel
19 Meter
20 Ignition component/shunt
27 Optics
31 Ground connection
63 Branching point
64 Connector
B. Branching points
The wiring diagrams contain numbered junction
points, e.g. 63/352.
This manual contains a section with a list of branch-
ing points. This list shows all the components that
are connected to each branching point.
The location of the branching points is shown in the
"Cable harness routing in vehicle" section.
C. Connectors
Connectors provide a bridge between two cable har-
nesses and are described in the
"Connectors" section.
D. Electrical distribution
Operation of the fuses and relays is shown in the
"Electrical distribution" section.
E. Data communication
Today’s cars contain CAN and MOST networks that
transfer information. Connections to these networks
are not shown in their entirety in the respective wir-
ing diagram. Complete information on CAN and
MOST communication is found in the section "Con-
trol modules".
F. Abbreviations
A number of different abbreviations are used in the
manual. These are explained in the section "Abbre-
viations".
G. Component location
There is a section at the end of the manual in which
the appearance and location of components is
described in numerical order.

TP 39178202 C30/S40 (04-)/V50/C70 (06-) 2011 8
How to use the wiring diagrams 2:2
List of symbols
= System voltage
= Ground connection via wiring
= Ground connection in compo-
nent/chassis
= Screened wire
= Junction point
= Twisted cable
= Electrical connection
= Variant
= CAN communication
= CAN high data signal (CAN
H)
= CAN low data signal (CAN L)
= LIN communication
= LIN communication
= DIN cable, coaxial cable, etc.
= Data communication
= CAN communication
= MOST communication
= MOST communication
= Connection with distribution
box
= Further connection to...
= Connector between cable
harnesses
= Connector connected in com-
ponent

TP 39178202 C30/S40 (04-)/V50/C70 (06-) 2011 9
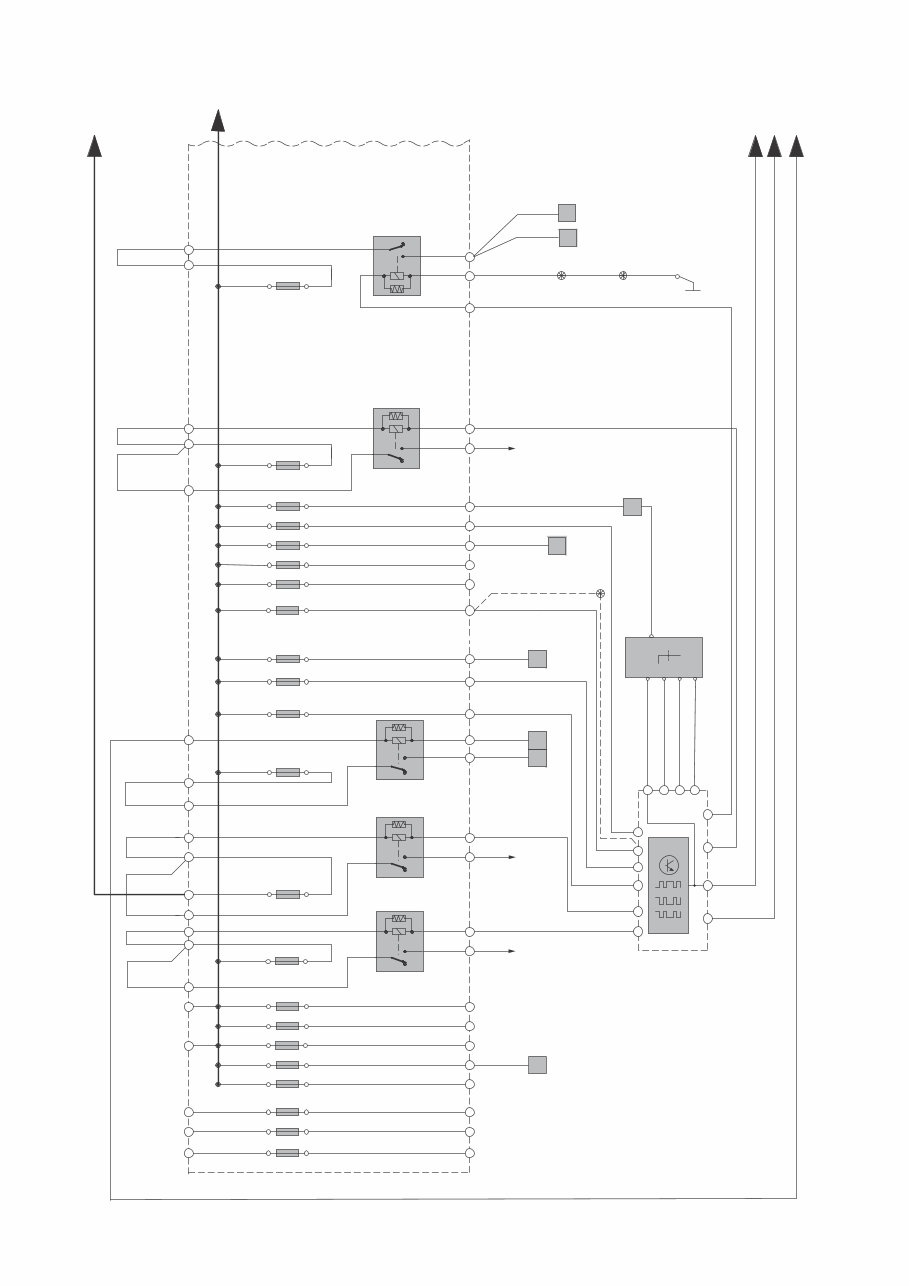
Electrical distribution 1:2
Overview
F D
A B
C
1
F36
F34
F35
F33
F32
3
2
5
1
3
2
5
5
3
1 2
3
5
1 2
F10
F17
F14
BK-WH
GN-BU
2/32
R14
2/133
R3
R13
2/35
R10
2/82
F12
F13
F9
RD-OG
RD
RD-OG
RD-GN
RD-OG
RD-OG
15/31
6/25
50
31
M
ACM
30
B:1
6/26
B+
31
G
B:1
A:1
RD
RD
12V BK
31/3
1/1
BK
31/4
PF2 PF1
RD
RD-OG
40
14
39
64/90=15/31A
64/91
7/51:6
8/84:1
6/114:1
64/90=
15/31A
11
4
BK-RD
GY
64/90=15/31A
41
12
21
BK-BU
GN-BU
GN-BU
GN-YE
GN-YE
GN-YE
GN-OG
GN-YE
GN-BU
GN-YE
BK-YE
WH-BU
BK-RD
I4
I5
BK-RD
2
1 1
2
35
63/13
GN-YE
GN-YE
5 cyl
I4 Diesel
64/90=
15/31A
31
GN-BU
64/113
6
GN-BU
6
LIN
R12
2/14
F6
2 1
5 3
1
2
16
G030184

TP 39178202 C30/S40 (04-)/V50/C70 (06-) 2011 10
Electrical distribution 2:2
Overview
RD-WH
RD-BK
RD-GN
RD-OG
RD-BU
RD-OG
RD-BU
2 1
3
5
3
1
5
2
3
1
5
2
2
5
3
1
CAN
CEM
4/56
LIN
BK-YE
G:11
C
G:18
E:29
E:9
E:30
3/1
30
15 X
5
50 S
B:7
A:42
A:15
A:30
A:17
B:5
B:2
B:1
B:3
GY-BK
RD-GN
YE
GN-WH
64/111
5
G:9
E:22
E:23
E:20
E:21
RD-YE
RD-BU
RD-WH
RD-OG
RD
RD
BK-BU
2/182
R9
2/34
R4
2/22
R11
R2
2/17
F20
F26
F3
F30
F31
F2
F16
F23
F4
F18
F27
F29
F11
F8
F7
F1
F5
F21
F28
F22
F15
A
RD-OG
BK-WH
F
GN-BU
15/31
WH-BK
R5
F24
BK-RD
13
64/90=15/31A
RD
WH-BK
BK BK BK
GN-WH
OG-BU
23
64/90=15/31A
64/90=15/31A
RD
RD-WH
RD-WH
S40/V50
C70
RD
13
17
64/90=15/31A
BK-YE
18
GN-YE
BK-RD
B
64/861
1
RD
D
16/10
63/121
63/231
63/120
16/11
GN-WH
10/5:1
10/6:1
GN-YE
6/104:1
3
5
1 2
2/142
64/113
7
31/114
I4
G030186
You're Reading a Preview
What's Included?
Fast Download Speeds
Online & Offline Access
Access PDF Contents & Bookmarks
Full Search Facility
Print one or all pages of your manual
$35.99
$46.99
Viewed 67 Times Today
Loading...
Secure transaction
What's Included?
Fast Download Speeds
Online & Offline Access
Access PDF Contents & Bookmarks
Full Search Facility
Print one or all pages of your manual
$35.99
$46.99
This is a comprehensive service manual for the 2011 VOLVO. It encompasses all models and engines, providing detailed information on various aspects of the car.
Below are the main categories covered in our manuals:
- Fuses
- Relays
- Ground connections
- Control modules
- Fuel system
- Cooling system
- Engine controls
- Alternator and voltage regulator
- Starting system
- Lighting
- Additional electrical equipment
- Wiring and fuses
- Instruments
- Transmission
- Parking brake
- Brake system
- Steering
- Shock absorbers
- Doors and openings
- Exterior decorative elements
- Interior equipment
- Climate control system
- Internal equipment
Format: PDF
Language: English
Compatibility: Win/Mac
All workshop and service repair manuals are in Adobe PDF format, featuring numerous pictures and diagrams for easy reference.
Whether you are a professional mechanic or a DIY enthusiast, this manual provides valuable insights for maintaining and repairing your VOLVO. Have a great day!